Analog Devices Inc. LTC388x Step-Down Controllers

Analog Devices Inc. LTC388x Step-Down Controllers are dual PolyPhase DC-DC synchronous step-down switching regulator controllers. Analog Devices LTC388x devices have an I2C-based PMBus-compliant serial interface. These controllers employ a constant-frequency, current-mode architecture with high-voltage input and output capability. The devices also have a programmable loop compensation and are supported by the LTpowerPlay™ software development tool with a graphical user interface (GUI).

Features

  • PMBus/I2C compliant serial interface
  • Telemetry read-back includes VIN, IIN, VOUT, IOUT, temperature, and faults
  • Programmable voltage, current limit, digital soft-start/stop, sequencing, margining, OV/UV/OC, frequency, and control loop compensation
  • Output error less than ±0.5% over temperature
  • Integrated 16-bit ADC and 12-bit DAC
  • Integrated high-side current sense amplifier
  • Internal EEPROM with ECC and fault logging
  • Integrated N-channel MOSFET gate drivers
  • 5V to 60V wide VIN range
  • 1V to 40V VOUT0, VOUT1 range
  • Analog current mode control
  • Accurate PolyPhase® current sharing for up to 6 phases (85kHz to 500kHz)
  • Available in a 52-lead (7mm × 8mm) QFN package

Applications

  • Telecom, datacom, and storage systems
  • Industrial and Point of Load

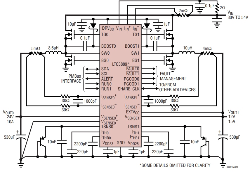
Typical Application

Application Circuit Diagram - Analog Devices Inc. LTC388x Step-Down Controllers
Published: 2018-12-11 | Updated: 2023-06-06