Analog Devices / Maxim Integrated MAX17554/MAX17555 Synch Step-Down DC-DC Converters

Analog Devices MAX17554/MAX17555 Synchronous Step-Down DC-DC Converters are ultra-small, high-efficiency, high-voltage converters with integrated MOSFETs. The MOSFETs operate over a wide input voltage range and supply up to 50mA of load current. The MAX17554 performs from 10V to 60V, and the MAX17555 functions from a 4V to 60V wide input voltage range. Meanwhile, the MAX17554 delivers a converter solution with only three active pins. In contrast, the MAX17555 offers a flexible converter design regarding EN/UV and HYST thresholds and active-low RESET features.

The ADI MAX17554A/MAX17555A and the MAX17554B/MAX17555B provide fixed 3.3V and 5V output voltage, respectively. The MAX17554C/MAX17555C have an adjustable output (0.8V to 0.9 x VIN). The feedback voltage regulation accuracy of the converters over the -40°C to +125°C temperature range is ±1.5% for the MAX17554A/MAX17555A and the MAX17554B/MAX17555B, and ±1.25% for the MAX17554C/MAX17555C.

Features

  • Reduces external components and total cost
    • No Schottky-synchronous operation
    • Internal control loop compensation
    • Internal fixed soft-start
    • Fixed turn ON/OFF input voltage (MAX17554)
    • All-ceramic capacitors, ultra-compact layout
  • Reduces the number of DC-DC regulators to stock
    • Wide 4V to 60V input voltage (MAX17555)
    • Wide 10V to 60V input voltage (MAX17554)
    • Fixed 3.3V (MAX17554A, MAX17555A) and 5V (MAX17554B, MAX17555B) output voltage options
    • Adjustable output range from 0.8V up to 90% of VIN (MAX17554C, MAX17555C)
    • Deliver up to 50mA of load current
  • Flexible design
    • Programmable EN/UV and HYST threshold (MAX17555)
    • Open-drain output (RESET) for output status monitoring (MAX17555)
  • Reduced power dissipation
    • Higher light-load efficiency with Discontinuous Conduction Mode (DCM) operation
    • Power loss reduction with external Boot-Strap Input (FB/VO) for internal circuitry (fixed output part options)
    • Fixed 70kHz switching frequency
    • 3.8µA shutdown current (MAX17555)
  • Robust operation
    • Built-in hiccup mode overload protection
    • Overtemperature protection
    • CISPR32 Class B compliant
    • Wide -40°C to +125°C ambient operating temperature, -40°C to +150°C junction range

Applications

  • Factory automation
  • Aftermarket market automotive
  • General point of load

Simplified Application Diagram

Application Circuit Diagram - Analog Devices / Maxim Integrated MAX17554/MAX17555 Synch Step-Down DC-DC Converters

Pin Descriptions

Analog Devices / Maxim Integrated MAX17554/MAX17555 Synch Step-Down DC-DC Converters

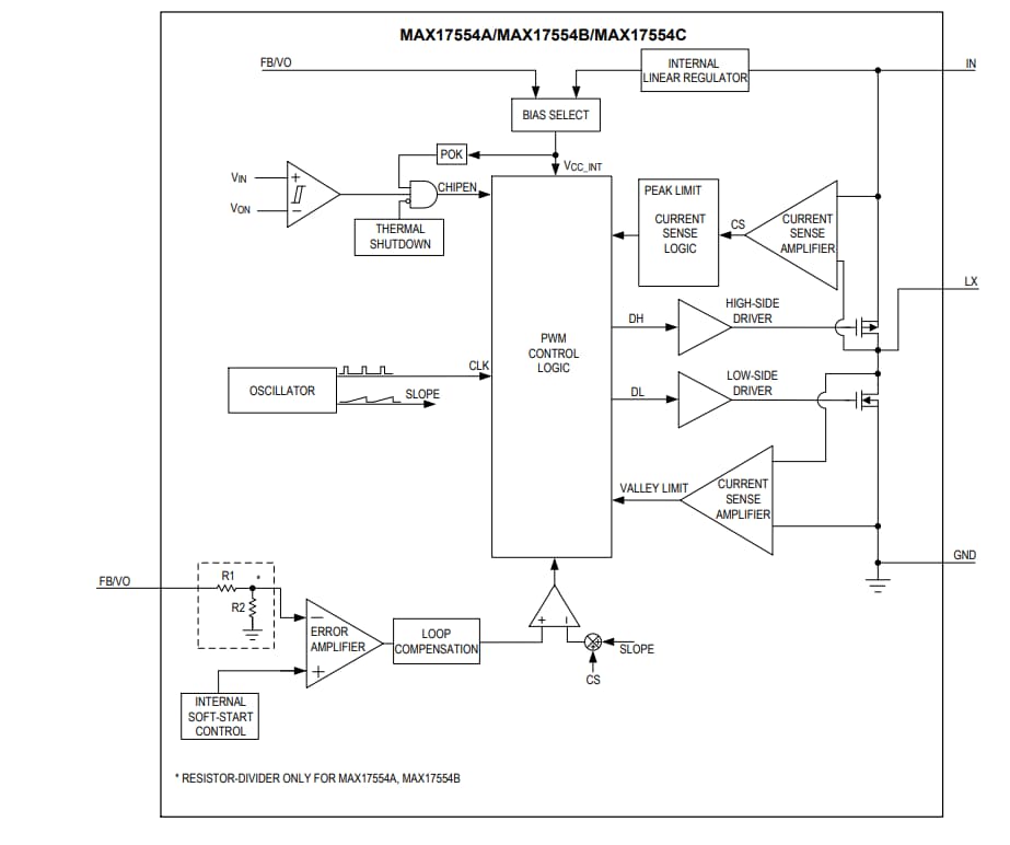
MAX17554 Functional Block Diagram

Block Diagram - Analog Devices / Maxim Integrated MAX17554/MAX17555 Synch Step-Down DC-DC Converters

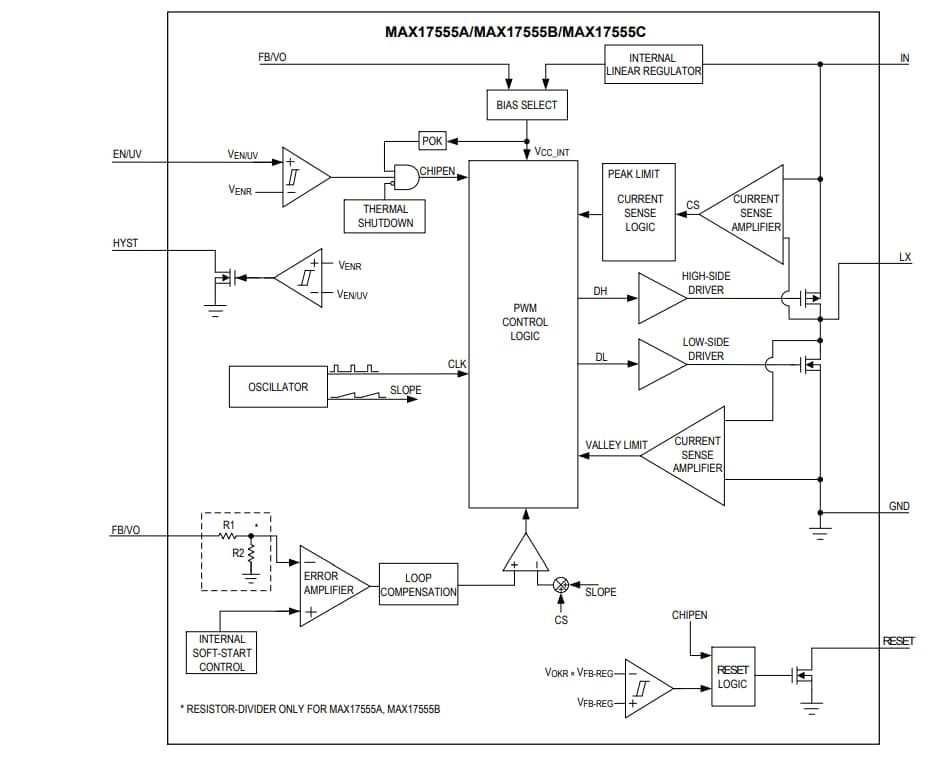
MAX17555 Functional Block Diagram

Block Diagram - Analog Devices / Maxim Integrated MAX17554/MAX17555 Synch Step-Down DC-DC Converters
Published: 2023-08-29 | Updated: 2025-08-14