Analog Devices Inc. LTC2879X RS485/RS422 Transceivers

Analog Devices LTC2879X RS485/RS422 Transceivers are rugged transceivers that exhibit a maximum of 20Mbps baud rate. These transceivers feature low-drift and low-leakage circuitry. The LTC2879X RS485/RS422 transceivers offer fully balanced differential receiver thresholds with 240mV hysteresis for superior noise tolerance and low duty cycle distortion. These transceivers are protected from overvoltage line faults for up to ±60V making LTC2879X RS485/RS422 transceivers exceptionally robust and suitable for harsh environments. The LTC2879X RS485/RS422 transceivers also meet the specifications for PROFIBUS-DP (IEC 61158-2) that support all data rates.

The LTC2879X RS485/RS422 transceivers are designed to operate over a wide temperature range of -55°C to 175°C. These transceivers are fully tested to meet critical specifications at 175°C. The receivers of LTC2879X transceivers are failsafe for open, shorted, and terminated conditions that result in improved data communication reliability in noisy systems. The LTC2879X RS485/RS422 transceivers come in small 3mm x 3mm MSOP package. Typical applications include high-temperature industrial control, oil and gas exploration, PROFIBUS-DP, and military systems.

Features

  • Fully tested at 175°C
  • Up to ±60V overvoltage line faults protection
  • Fully balanced differential receiver thresholds with 240mV hysteresis
  • Super noise tolerance and low duty cycle operation
  • Failsafe receivers for open, shorted, and closed conditions
  • Supports all data rates from 9.6kbps to 12Mbps
  • Superior noise tolerance
  • Low duty cycle distortion

Applications

  • Oil and gas exploration
  • High-temperature industrial control 
  • PROFIBUS-DP
  • Military systems
  • Harsh environments

Specifications

  • Available in small 3mm x 3mm MSOP package
  • 3V to 5.5V VCC power supply range
  • Up to ±52kV ESD protection
  • ±25V common mode working range
  • Level 4 IEC61000-4-4 electrical fast transient
  • 20Mbps maximum baud rate

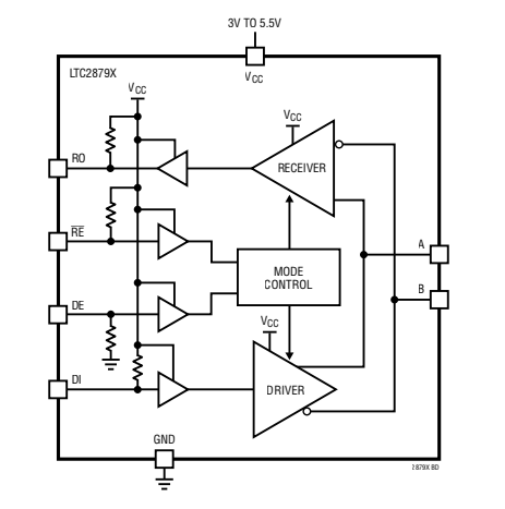
Block Diagram

Block Diagram - Analog Devices Inc. LTC2879X RS485/RS422 Transceivers

Typical Application Diagram

Application Circuit Diagram - Analog Devices Inc. LTC2879X RS485/RS422 Transceivers
Published: 2018-12-14 | Updated: 2023-02-14