Analog Devices / Maxim Integrated DS3920 Fast Current Mirror

Analog Devices DS3920 Fast Current Mirror is designed for avalanche photodiode (APD) and PIN biasing and monitoring applications. A current clamp is included, as well as a voltage clamp. Current mirror output produces a signal 5:1 proportional to the APD current. The operating temperature range for the DS3920 Current Mirror from Analog Devices is -40°C to +85°C. The device is available in a 6-pin SOT23 package.

Features

  • 2.97V to 76V Wide voltage input range
  • Current monitor
  • Wide 250nA to 2mA range
  • 5:1 Mirror ratio
  • Fast 50ns time constant
  • Current clamp (4.4mA or 20mA, typ)
  • Voltage clamp protects subsequent output circuitry
  • 6-Pin SOT23 (MAX4007 compatible)

Applications

  • Avalanche Photodiode (APD) biasing
  • PIN photodiode monitoring
  • GEPON, GPON, 10GEPON, XGPON: ONU and OLT

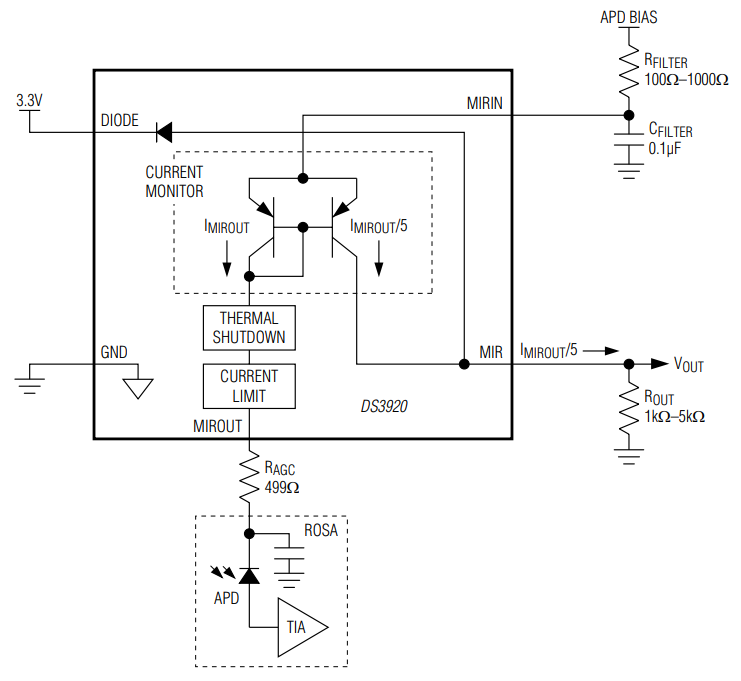
Application Circuit

Application Circuit Diagram - Analog Devices / Maxim Integrated DS3920 Fast Current Mirror
Published: 2012-01-18 | Updated: 2023-04-13