Analog Devices / Maxim Integrated MAX13253 1A Push-Pull Transformer Drivers

Analog Devices Inc. MAX13253 is a 1A push-pull transformer driver designed to provide a simple solution for low-EMI isolated power supplies. The MAX13253 driver has an internal oscillator and operates from a single 3V to 5.5V supply. The transformer’s secondary-to-primary winding ratio defines the output voltage, allowing the selection of virtually any isolated output voltage with galvanic isolation. The ADI MAX13253 1A Push-Pull Transformer Drivers feature an integrated oscillator driving a pair of N-channel power switches.

Features

  • 3V to 5.5V supply range
  • Low RON 300mΩ (max) at 4.5V
  • Up to 90% efficiency
  • Provides up to 1A to the transformer
  • Internal or external clock source
  • 250kHz or 600kHz internal oscillator frequency
  • Optional spread-spectrum oscillation
  • -40°C to +125°C temperature range
  • Integrated system protection
    • Fault detection and indication
    • Overcurrent limiting
    • Undervoltage lockout
    • Thermal shutdown
  • 10-Pin TDFN package (3mm x 3mm)

Applications

  • Isolated Analog Front Ends (AFEs)
  • Isolated Fieldbus Interfaces (IFIs)
  • Isolated USB power
  • Medical equipment
  • Power meter data interfaces

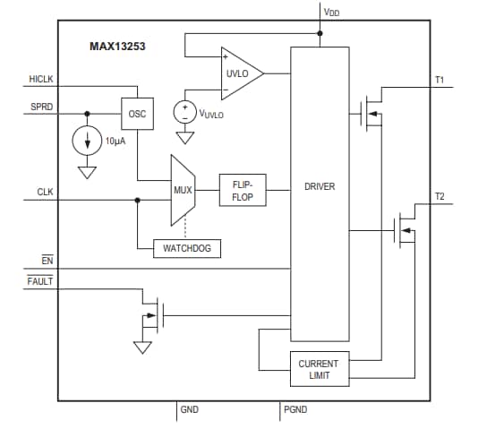
Functional Block Diagram

Block Diagram - Analog Devices / Maxim Integrated MAX13253 1A Push-Pull Transformer Drivers
Published: 2019-10-25 | Updated: 2023-04-27