Analog Devices / Maxim Integrated MAX17550/51 Synchronous Step-Down DC-DC Converters
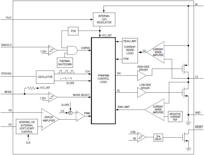
Analog Devices Inc. MAX17550/51 High-Efficiency Synchronous Step-Down DC-DC Converters come with integrated MOSFETs that operate over a 4V to 60V input voltage range. These converters can deliver 25mA or 50mA and generates output voltages from 0.8V up to 0.9 x VIN. The feedback (FB) voltage is accurate to within ±1.75% over -40°C to +125°C. The MAX17550/51 uses peak-current-mode control. The device can be operated in pulse-width modulation (PWM) or pulse-frequency modulation (PFM) modes. The device is available in a 10-pin (3mm x 2mm) TDFN and 10-pin (3mm x 3mm) μMAX® packages.Features
- Reduces external components and total cost
- No schottky-synchronous
- Internal compensation for any output voltage
- Built-in soft-start
- All-ceramic capacitors, compact layout
- Reduces number of DC-DC regulators to stock
- Wide 4V to 60V input
- Adjustable 0.8V to 0.9 x VIN output
- 100kHz to 2.2MHz Adjustable switching frequency with external synchronization
- Reduces power dissipation
- 22μA Quiescent current
- Peak efficiency >90%
- PFM Enables enhanced light-load efficiency
- 1.2μA Shutdown current
- Operates reliable in adverse environments
- Peak current-limit protection
- Built-in output-voltage monitoring RESET
- Programmable EN/UVLO threshold
- Monotonic startup into prebiased load
- Overtemperature protection
- -40°C to +125°C Operation
Applications
- Industrial sensors and process control
- High-Voltage LDO replacement
- Battery-powered equipment
- HVAC and building control
Block Diagram
View Results ( 6 ) Page
| Part Number | Datasheet | Package/Case | Output Current | Series |
|---|---|---|---|---|
| MAX17550ATB+T | ![]() |
TDFN-EP-10 | 25 mA | MAX17550 |
| MAX17551ATB+T | ![]() |
TDFN-EP-10 | 50 mA | MAX17551 |
| MAX17551AUB+T | ![]() |
uMAX-10 | 50 mA | MAX17551 |
| MAX17550AUB+ | ![]() |
uMAX-10 | 25 mA | MAX17550 |
| MAX17551AUB+ | ![]() |
uMAX-10 | 50 mA | MAX17551 |
| MAX17550AUB+T | ![]() |
uMAX-10 | 25 mA | MAX17550 |
Published: 2014-10-22
| Updated: 2023-04-17

