Analog Devices / Maxim Integrated MAX25232 Evaluation Kit

Analog Devices MAX25232 Evaluation Kit evaluates the MAX25232 2.1MHz/400kHz high-voltage mini-buck converter in a 12-pin side-wettable TDFN package. This kit offers a 3.5V to 36V input supply range, 2.5A output current rating, and proven PCB layout. The standard eval kit comes with the MAX252321TCA/V+ installed, but can be used to evaluate other MAX25232 variants with minimal component changes. Analog Devices MAX25232 Evaluation Kit requires the MAX25232 EV kit, power supply, voltmeter, and electronic load.

Features

  • 3.5V to 36V input supply range
  • 5V or 3.3V fixed output voltage, or adjustable between 1V and 10V
  • Delivers up to 2.5A output current
  • Frequency-synchronization input
  • Fully assembled and tested
  • Enable input
  • Voltage-monitoring PGOOD output
  • Proven PCB layout

Required Equipment

  • MAX25232 EV kit
  • Power supply
  • Voltmeter
  • Electronic load

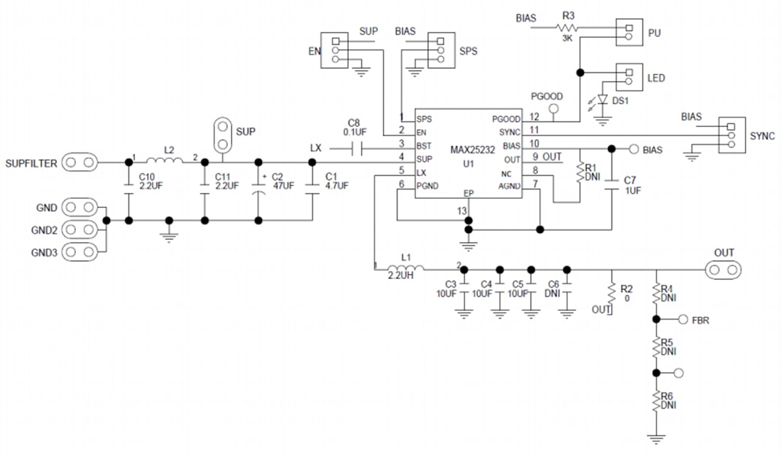
Schematic

Analog Devices / Maxim Integrated MAX25232 Evaluation Kit
Published: 2021-01-07 | Updated: 2023-04-14