Analog Devices / Maxim Integrated MAX31740 Fan-Speed Controller
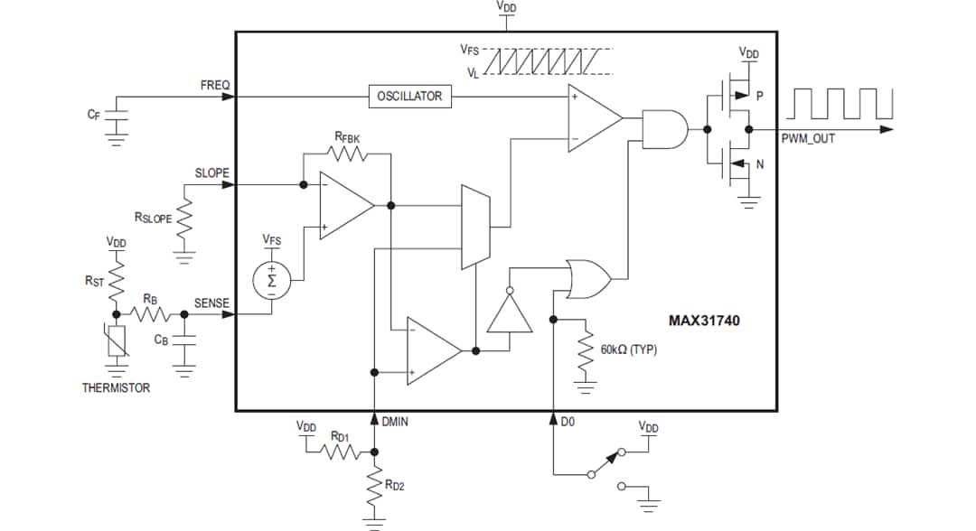
Analog Devices MAX31740 Fan-Speed Controller monitors the temperature of an external NTC thermistor and generates a PWM signal that can be used to control the speed of a 2-, 3-, or 4-wire fan. The fan control characteristics are set using external resistors, eliminating the need for an external microcontroller. Controllable characteristics include the starting temperature for fan control, PWM frequency, fan speed at low temperatures, and slope of the temperature-duty-cycle transfer function. Because the operating characteristics are selected by hard-wired passive components, a simple, low-cost fan-speed controller can be implemented without the need for firmware development. This can dramatically reduce development time for the fan control function.The operating characteristics of the MAX31740 Fan-Speed Controller are selected by hardwired passive components, enabling a simple, low-cost fan-speed controller to be implemented without the need for firmware development. This can dramatically reduce development time for the fan control function.
The Analog Devices MAX31740 Fan-Speed Controller is available in a 2mm x 3mm, 8-pin TDFN package.
Features
- Self-contained PWM fan control; No microcontroller required
- Controls speed of 2-, 3-, or 4-wire fans
- Resistors set fan control characteristics
- Smooth, linearly varying PWM duty cycle minimizes fan noise
- Accurately monitors external thermistor temperature
- 3.0V to 5.5V operating voltage range
- -40°C to +125°C operating temperature range
- 2mm x 3mm TDFN-8 package
Applications
- Communications Equipment
- Computing Equipment
- Consumer Equipment
- Industrial Equipment
Typical Application Circuits
Block Diagram
Published: 2016-01-20
| Updated: 2023-04-12
