Analog Devices / Maxim Integrated MAX5995x Power Management ICs

Analog Devices MAX5995x Power Management ICs provide a complete interface for Powered Device (PD) to comply with IEEE® 802.3af/at/bt standard in a Power-over-Ethernet (PoE) system. These devices provide the PD with a detection signature, classification signature, and an integrated isolation power switch with startup inrush current control. The MAX5995x ICs support a multi-event classification method as specified in the IEEE 802.3bt standard and provide a signal to indicate from Type 1 to Type 4 Power Sourcing Equipment (PSE). The MAX5995x PMICs also provide a Power-Good (PG) signal, two-step current limit and foldback control, and over-temperature protection.

The Analog Devices MAX5995x ICs are available in a 16-pin 5mm x 5mm TQFN power package. These PMICs operate at -40°C to 85°C operating temperature range. Applications include IEEE 802.3bt powered devices, VOIP phones, IP security cameras, wireless access points, small cells, picocell, lighting, and building automation.

Features

  • IEEE 802.3af/at/bt compliant
  • Type 1~4 PSE classification indicator or an external wall adapter indicator output
  • Simplified wall adapter interface
  • Multi-event classification 0-8
  • Sleep mode and ultra-low-power sleep mode
  • 100V input absolute maximum rating
  • Inrush current limit during startup
  • Under voltage lockout @ 36V
  • LED driver with programmable LED current
  • Current foldback protection
  • Overtemperature protection
  • Current limit during normal operation
  • Multi-event power level indication
  • Thermally enhanced 5mm x 5mm 16-pin TQFN package

Applications

  • IEEE 802.3bt powered devices
  • VOIP phones and IP security cameras
  • Wireless access point
  • Small cell and pico cell
  • Lighting
  • Building automation

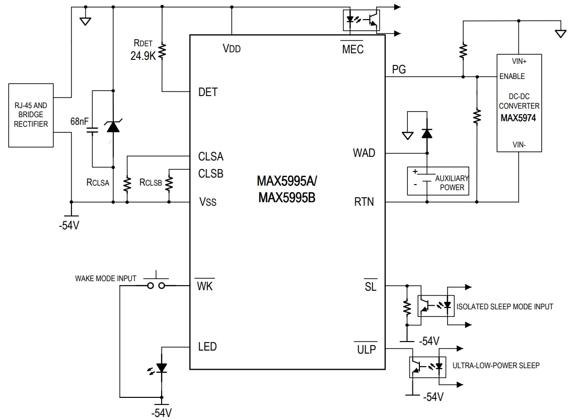
Block Diagram

Block Diagram - Analog Devices / Maxim Integrated MAX5995x Power Management ICs

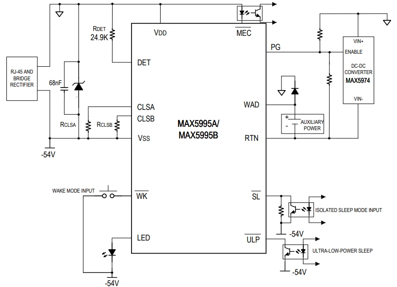
Application Circuit Diagram

Application Circuit Diagram - Analog Devices / Maxim Integrated MAX5995x Power Management ICs
Published: 2018-12-26 | Updated: 2023-07-13