Apex Microtechnology AIC1508 8-Bit HV Parallel Driver IC

Apex Microtechnology AIC1508 8-Bit HV Parallel Driver IC is a rigid, low-cost, general-purpose driver IC offering eight high-voltage push-pull outputs. The AIC1508 is developed for harsh industrial applications and enables a wide application area. The device's outputs can drive capacitive and resistive loads such as piezoelectric transducers, electro-luminescent devices, and micro-mechanical actuators. Each output has a source-sink capability of up to 40mA.

The Apex Microtechnology AIC1508 8-bit HV Parallel Driver IC has a maximum operating voltage of 300V. External output resistors can limit the maximum power dissipation of the AIC1508, allowing the outputs to be run in parallel. Additionally, the IC enables an external resistor to set the switch-on time of the outputs. The device supports protected direct transistor gate inputs. The high voltage push-pull outputs are well defended against possible latch-up using the bulk-drain diodes of the output MOSFETs and the complete dielectric isolation.

Features

  • High voltage driver with 8x parallel push-pull outputs
  • Supply voltage of 20VDC to 300VDC (absolute maximum supply voltage is 320V)
  • Output current per channel is ±40mA (sink/source)
  • Direct transistor gate control input
  • Switching time control for high-speed applications by external resistance
  • N-channel MOSFET outputs for lower power consumption

Applications

  • Drive of capacitive actuators
  • Piezo transducer excitation
  • Electro-luminescent displays

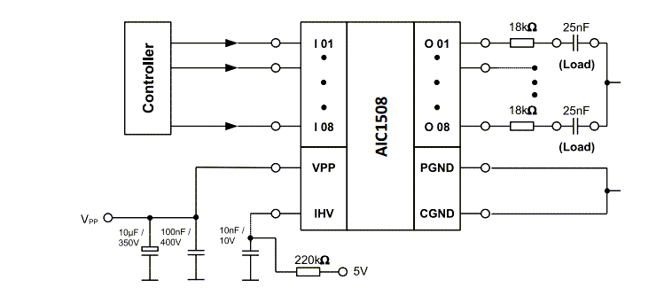
Common Application Circuit

Application Circuit Diagram - Apex Microtechnology AIC1508 8-Bit HV Parallel Driver IC

Block Diagram

Block Diagram - Apex Microtechnology AIC1508 8-Bit HV Parallel Driver IC
Chart - Apex Microtechnology AIC1508 8-Bit HV Parallel Driver IC
Published: 2023-09-29 | Updated: 2023-10-04