Cincon CBM101S AC-DC Switching Brick Power Modules

Cincon CBM101S AC-DC Switching Brick Power Modules are 100W AC-DC brick power supplies with universal input, power-factor correction (PFC), and multiple voltage output options. The Cincon CBM101S AC-DC Switching Brick Power Modules offer high efficiency (up to 94.5%) along with over-voltage, high-temperature, and short-circuit protections. These AC-DC brick power modules provide <0.5W no load input power consumption and up to 120W for 5s peak power operation.

Features

  • 90VAC to 264VAC universal input range
  • Up to 94.5% efficiency
  • Class I
  • <0.5W no load input power consumption
  • 120W for 5s peak power operation
  • Approvals
    • IEC/EN/UL 62368-1
    • EN55032 and CISPR/FCC Class B
  • 5000m operating altitude
  • Continuous short-circuit, overvoltage, and overtemperature protection
  • <8.5A low inrush current
  • 17mm ultra-low-profile package
  • Full load without a heat sink
  • No fan required
  • Built-in EMI filters, bulk capacitors, and output capacitors
  • -40°C to +85°C operating temperature range

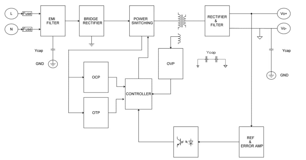
Block Diagram

Block Diagram - Cincon CBM101S AC-DC Switching Brick Power Modules
Published: 2022-10-17 | Updated: 2025-12-12