Diodes Incorporated AL3069 Four-Channel Boost Controller
Diodes Incorporated AL3069 Four-Channel Boost Controller is designed for high-efficiency WLED backlight applications. The Diodes Incorporated AL3069 features a wide input voltage range spanning from 4.5V to 60V. This advanced controller offers unparalleled versatility. The device employs an external resistor, and the current of each of the four channels can be easily programmed from 20mA to 400mA.Features
- 4.5V to 60V input voltage range
- Drivers up to four strings in parallel, 250mA per string, 400mA pulse current
- Typical ±0.5% current matching
- Low ripple for low BOM cost
- 4kV HBM ESD class
- High voltage Pins CS and OVP for safety test
- Supports direct PWM dimming, PWM to analog dimming
- Minimum PWM dimming duty cycle can be 1/5,000 at 100Hz dimming frequency
- LED open/short protection
- Schottky diode/inductor short-circuit protection
- Built-in OCP, OVP, OTP, UVLO, VOUT short/Schottky diode open protection
- Totally lead-free and fully RoHS compliant
- Halogen and Antimony Free "Green" device
Applications
- LCD monitors
- LCD modules
- LCD TVs
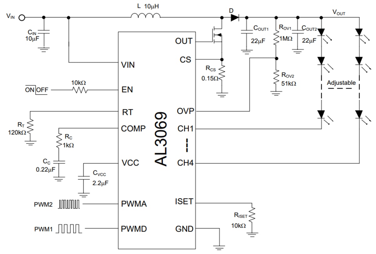
Typical Applications Circuit
Published: 2023-06-30
| Updated: 2023-12-06
