Diodes Incorporated AL9901 Universal High Voltage LED Drivers
Diode Inc. AL9901 Universal High Voltage LED Drivers provide an efficient solution for offline, high-brightness LED lamps. They have an internal MOSFET that allows switching frequencies up to 300kHz. The switching frequency is determined by an external single resistor. The AL9901 drivers topology creates a constant current through the LEDs providing constant light output. The output current is programmed by one external resistor.Features
- Universal rectified 85 to 305V AC input range
- Internal MOSFET up to 650V, 2A
- High switching frequency up to 300kHz
- Internal voltage regulator removes start-up resistor
- Tighter current sense tolerance better than 5%
- LED Brightness control with linear and PWM dimming
- Internal Over-Temperature Protection (OTP)
- >90% Efficiency
- 7.5V Regulated output
- U-DFN6040-12 and SO-16 packages
Applications
- LED offline lamps
- High voltage DC-DC LED driver
- Signage and decorative LED lighting
- Back lighting of flat panel displays
- General purpose constant current source
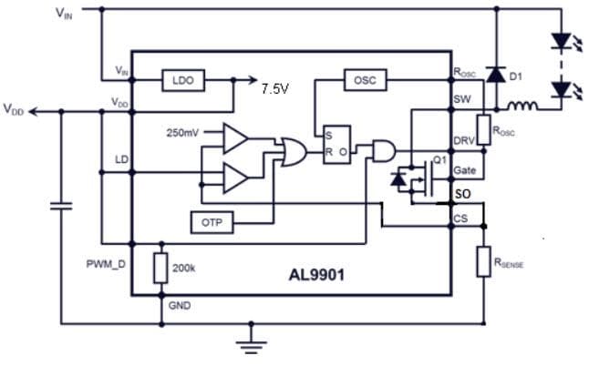
Functional Block Diagram
Published: 2015-03-16
| Updated: 2022-03-11
