Diodes Incorporated AP66200 Evaluation Board

Diodes Incorporated AP66200 Evaluation Board can assess the AP66200's performance. The Diodes Incorporated AP66200 board can access the performance by configuring the EVM board settings using jumpers. The AP66200 converters have an adjustable switching frequency and an internally compensated component with a 500kHz default internal frequency.

Features

  • Evaluate the performance by configuring the EVM board settings using jumpers
  • Assess the AP66200's performance

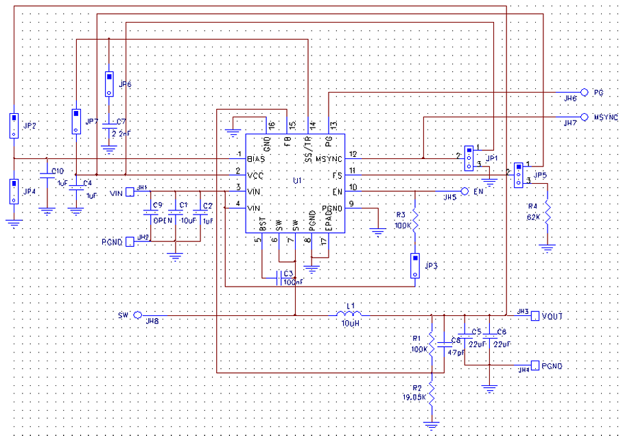
EVALUATION BOARD SCHEMATIC

Schematic - Diodes Incorporated AP66200 Evaluation Board

PCB LAYOUT

Published: 2024-02-13 | Updated: 2024-03-13