The synchronous rectification can effectively reduce the secondary side rectifier power dissipation and provide high performance solution. By sensing primary MOSFET gate-to-source voltage, the APR345 can output an ideal drive signal with less external components. It can provide a high performance solution for 5V to 12V output voltage applications.
The APR345 from Diodes Incorporated is offered in a compact SOT26 package.
Features
- Synchronous rectification for CCM, DCM, and Quasi-Resonant Flyback Topologies
- Eliminates resonant ring interference
- Few external components required
- Totally lead-free and fully RoHS compliant
- Halogen- and antimony-free
- "Green" device
- 16V maximum VCC rating
- 250µA operating current
- -11.5mV turn-off threshold voltage
- 1600ns on-time rating
- 100ns turn-off delay
- 120V drain rating
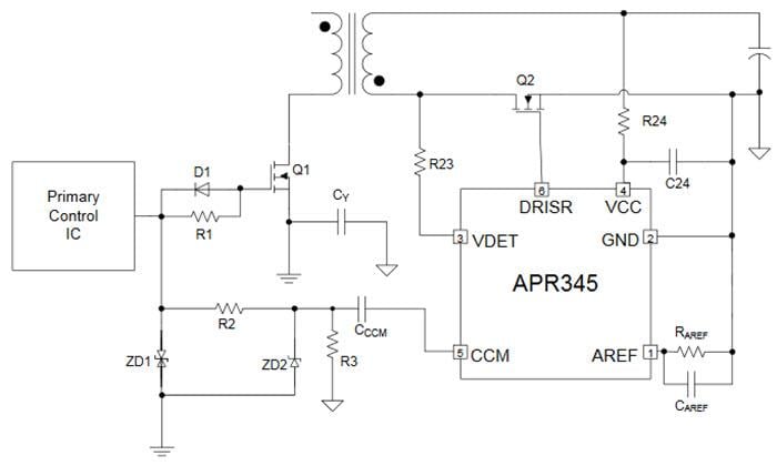
Typical Application Circuit
Published: 2016-09-09
| Updated: 2022-03-11

