Diodes Incorporated AP64060 Synchronous Buck Converter
Diodes Incorporated AP64060 Synchronous Buck Converter is designed for Electromagnetic Interference (EMI) reduction and is available in a TSOT26 package. The AP64060 converter integrates a 600mΩ high-side power MOSFET and a 300mΩ low-side power MOSFET to provide high-efficiency step-down DC-DC conversion. This device features a proprietary gate driver scheme to resist switching node ringing without sacrificing MOSFET turn-on and turn-off. The AP64060 also features Frequency Spread Spectrum (FSS) with a switching frequency jitter of ±6%. Typical applications include 5V, 12V, and 24V distributed power bus supplies, automotive, white goods, small home appliances, FPGA, DSP, ASIC supplies, and general-purpose point of load.Features
- 4.5V to 40V VIN
- 600mA continuous output current
- Less than 0.1% output ripple at 12V
- 90µA low quiescent current (Pulse frequency modulation)
- 2.2MHz switching frequency
- Supports Pulse Frequency Modulation (PFM)
- Proprietary gate driver design for EMI reduction
- Precision enable threshold to adjust UVLO
- Protection Circuitry
- Undervoltage Lockout (UVLO)
- Output Overvoltage Protection (OVP)
- Cycle-by-cycle peak current limit
- Thermal shutdown
- Totally lead-free and fully RoHS compliant
- Halogen and antimony free
- Green device
Applications
- 5V, 12V, and 24V distributed power bus supplies
- eMeter
- Automotive
- White goods and small home appliances
- FPGA, DSP, and ASIC supplies
- General-purpose point of load
Typical Application Circuit Diagram
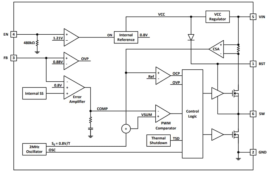
Functional Block Diagram
Published: 2022-05-10
| Updated: 2024-02-28
