Diodes Incorporated AP64350Q Buck Converter
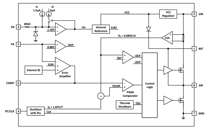
Diodes Incorporated AP64350Q Synchronous Buck Converter is an automotive-compliant 3.5A device with a wide input voltage range of 3.8V to 40V. The AP64350Q converter fully integrates a 75mΩ high-side power MOSFET and a 45mΩ low-side power MOSFET to provide high-efficiency step-down DC-DC conversion. Due to its adoption of peak current mode control, this converter is easily used by minimizing the external component count.The AP64350Q synchronous buck converter design is optimized for reducing Electromagnetic Interference (EMI). This buck converter features a proprietary gate driver scheme to resist switching node ringing without sacrificing MOSFET turn-on and turn-off times. This allows a reduction in high-frequency radiated EMI noise caused by MOSFET switching.
The AP64350Q also features a Frequency Spread Spectrum (FSS) with a switching frequency jitter of ±6%. This reduces EMI by not allowing emitted energy to stay in any frequency for a significant time. The AP64350Q synchronous buck converter is used in automotive infotainment, automotive instrument clusters, telematics, and advanced driver assistance systems. This AP64350Q is AEC-Q100 qualified, PPAP capable, and manufactured in IATF 16949 certified facilities.
Features
- AEC-Q100 qualified with the following results
- Device temperature Grade 1: -40°C to 125°C TA range
- Device Human-Body Model (HBM) ESD classification level H2
- Device Charged-Device Model (CDM) ESD classification level C5
- 3.8V to 40V input voltage range
- 3.5A continuous output current
- 0.8V ± 1% reference voltage
- 22μA low quiescent current
- 100kHz to 2.2MHz programmable switching frequency
- 100kHz to 2.2MHz external clock synchronization
- Up to 85% efficiency at 5mA light load
- Proprietary gate driver design for best EMI reduction
- Frequency Spread Spectrum (FSS) to reduce EMI
- Low-Dropout (LDO) mode
- Precision enable threshold to adjust UVLO
- Protection circuitry
- Undervoltage Lockout (UVLO)
- Output Overvoltage Protection (OVP)
- Cycle-by-Cycle peak current limit
- Thermal shutdown
- Totally lead-free and fully RoHS compliant
- Halogen and antimony free (“Green” device)
Applications
- 12V automotive power systems
- Automotive infotainment
- Automotive instrument clusters
- Automotive telematics
- Advanced driver assistance systems
