TDK InvenSense EV_MOD_ICU-10201-00 Evaluation Module
TDK InvenSense EV_MOD_ICU-10201-00 Evaluation Module incorporates an ICU-10201 ultrasonic time-of-flight (TOF) sensor device with a 180° field-of-view (FOV) acoustic housing assembly, a particle ingress filter (PIF), two capacitors, and a connector. The evaluation module ensures electrical connection via a 12-pin, 0.5mm pitch flat flex cable (FFC) connector. When evaluating, it is recommended to mount the TDK InvenSense EV_MOD_ICU-10201-00 Evaluation Module on a flat mounting plate, or baffle, for the best acoustic performance.Features
- Incorporates ICU-10201 TOF Sensor device with a 180° FOV acoustic housing assembly, PIF, two capacitors, and a connector
- Electrical connection via 12-pin, 0.5mm pitch FFC connector
- 12.15mm x 12.65mm max PCB dimensions
- 0.70mm acoustic port hole tube diameter
- Recommended to mount the module on a flat mounting plate or baffle
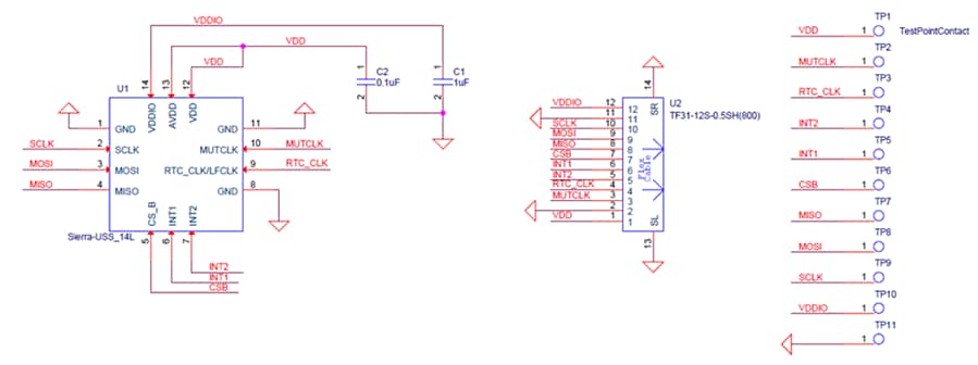
Schematic
Published: 2024-02-21
| Updated: 2024-03-13
