Flex Power Modules PKU4317D DC-C Converter

Flex Power Modules PKU4317D DC-DC Converter operates over a 48VDC to 60VDC input range with a regulated and adjustable 12VDC rated output voltage at 25A/300W. This converter offers 96.4% typical efficiency at 48Vin and a half load. The PKU4317D converter features 2250VDC input to output isolation, an optional baseplate, an optional SMD version, and a pre-bias start-up. This DC-DC converter is fully protected against over-temperature, output over-voltage, input under-voltage, over-current, and short circuits. The PKU4317D converter meets safety requirements according to IEC/EN/UL 62368-1. This converter is available in an industry-standard low-profile 1/16 brick format and 33.02mm x 22.86mm x 11.30mm dimensions.

Features

  • Monotonic start-up
  • Remote control
  • 96.4% typical efficiency at 48Vin and a half load
  • 48VDC to 60VDC input voltage range
  • 12VDC rated output voltage at 25A/300W
  • 2250VDC input to output isolation
  • Optional baseplate
  • Optional MSD version
  • 11.80 million hours MTBF
  • Output over-voltage protection
  • Over-temperature protection
  • Over-current protection
  • Short circuit protection
  • ISO 9001/14001 certified supplier
  • Meets safety requirements according to IEC/EN/UL 62368-1
  • Industry-standard low-profile 1/16 brick format
  • RoHS compliant

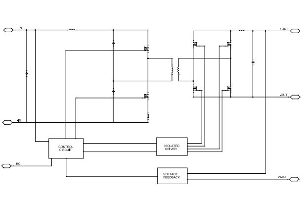
Fundamental Circuit Diagram

Application Circuit Diagram - Flex Power Modules PKU4317D DC-C Converter
Published: 2023-10-03 | Updated: 2023-10-24