Infineon Technologies 1ED44175N01B 25V Low-Side Gate Drivers
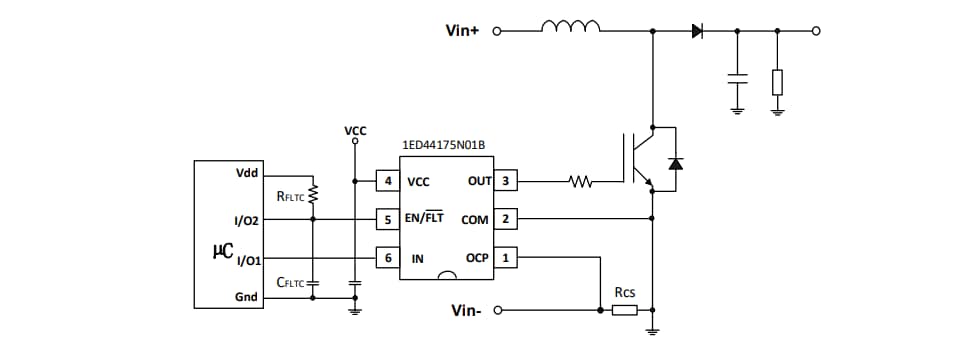
Infineon 1ED44175N01B 25V Low-Side Gate Drivers offer integrated over-current protection (OCP), fault reporting, and enable functionality. Over-current protection is typically implemented by a current measurement with a comparator, multiple resistors, and capacitors. The 1ED44175N01B provides cost and space savings by integrating the comparator. The 1ED44175N01B EiceDRIVER™ 25V single-channel, low-side, non-inverting gate driver for MOSFET and IGBT features a typical 2.0A source and sink currents in a tiny 6-lead PG-SOT23 package.The 1ED44175N01B Gate Drivers utilize Infineon’s proprietary latch-immune CMOS technologies to enable a rugged, monolithic construction. The technology allows best-in-class fault reporting accuracy with an OCP threshold tolerance of +/-5%. Also, Infineon’s IC technology enables a tiny PG-SOT23 package by combining the fault output and enabling functions into a single pin.
Features
- -0.246V over-current threshold with accurate ±5% tolerance
- Over-current detection with negative voltage input
- Single pin for fault output and enable
- Programmable fault clear time
- Under voltage lockout
- CMOS Schmitt-triggered inputs
- 3.3V, 5V and 15V input logic compatible
- Output in phase with input
- -10Vdc negative Input capability of OCP pin
- 3kV ESD HBM
Applications
- Home appliances
- Room air conditioners
- Refrigerators
- Small home appliances
- Induction cooker
- Induction rice cooker
- Microwave oven
- Power supplies (SMPS)
Block Diagram
Typical Application
Published: 2020-02-17
| Updated: 2024-10-03
