Infineon Technologies PROFET™+ 2 BTS7080 12V Evaluation Board

Infineon Technologies PROFET™+ 2 BTS7080 12V Evaluation Board (SHIELDBTS70802EPZTOBO1) is a demonstration platform for the PROFET+ 2 Protected High-Side Power Switches. This Evaluation Board is designed to handle all devices in the PROFET+2 12V Grade0 family and includes the BTS7080-2EPZ PROFET+2 device in a PG-TSDSO-14 package. The Evaluation Board can drive resistive, capacitive, and/or inductive loads. 

Features

  • BTS7080-2EPZ PROFET+2 device in a PG-TSDSO-14 package
  • ReverseON for low power dissipation in Reverse Polarity
  • Absolute and dynamic temperature limitation with controlled reactivation
  • Overcurrent protection (tripping) with Intelligent  Latch
  • Undervoltage shutdown
  • Overvoltage protection with external components
  • Proportional load current sense
  • Open Load in ON and OFF state
  • Short circuit to ground and battery

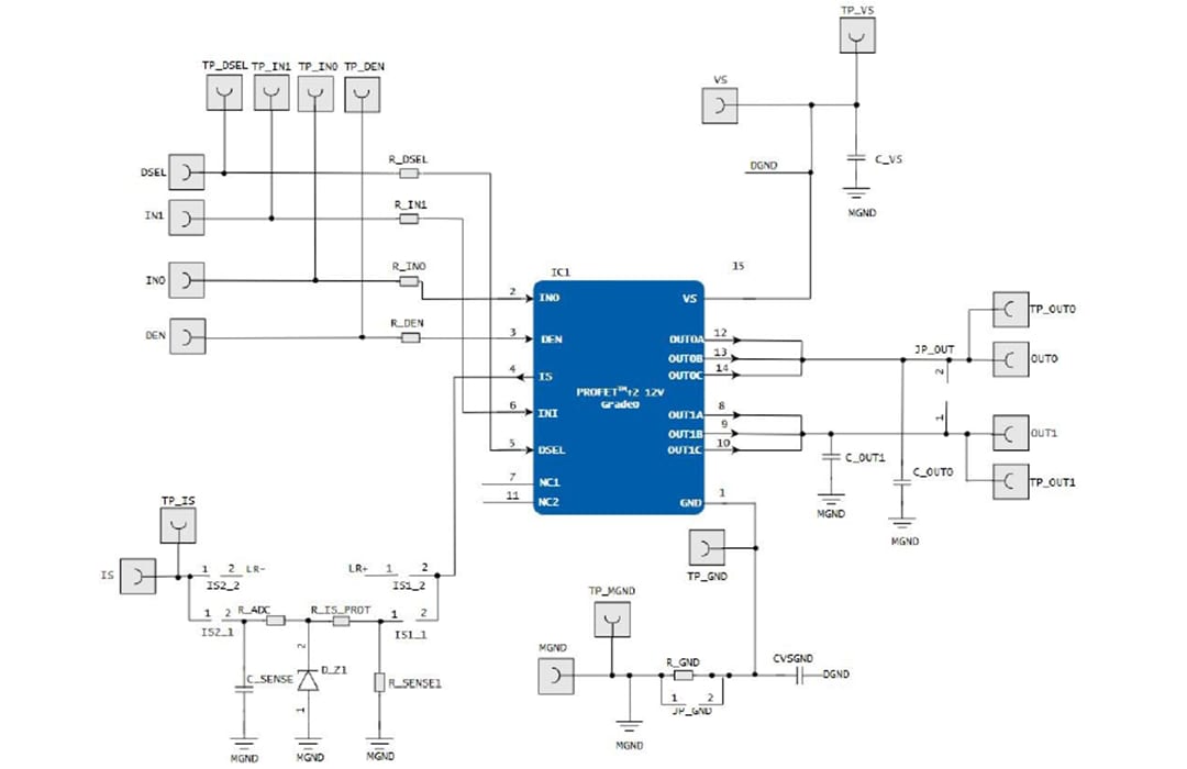
Schematic

Schematic - Infineon Technologies PROFET™+ 2 BTS7080 12V Evaluation Board
Published: 2020-05-20 | Updated: 2024-10-24