IXYS Integrated Circuits MXHV9910 Offline High Brightness LED Drivers

IXYS Integrated Circuits MXHV9910 Offline High Brightness LED Drivers feature an internal regulator and handle a wide input voltage range. These drivers are available in fixed-frequency with peak current control scheme and pulse-frequency modulation with constant peak current control scheme. The MXHV9910 drivers feature >90% efficiency. The wide input operating voltage range enables the driver to be used in a broad range of high brightness LED applications. IXYS MXHV9910 Offline High Brightness LED Drivers are available in standard and thermally enhanced (with an exposed thermal pad) 8-lead SOIC packages.

Features

  • 8VDC to 450VDC input voltage range
  • >90% efficiency
  • Drives multiple LEDs in series/parallel combinations
  • Regulated LED drive current
  • Linear or PWM brightness control
  • Resistor-programmable oscillator frequency
  • RoHS compliant

Applications

  • Flat-panel display with RGB backlighting
  • Signage decorative LED lighting
  • DC/DC or AC/DC LED drivers

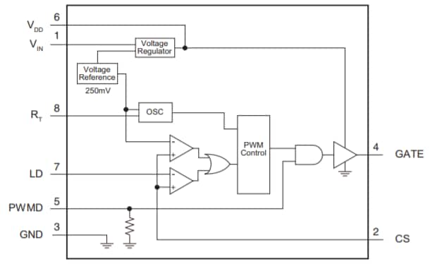
Functional Block Diagram

Block Diagram - IXYS Integrated Circuits MXHV9910 Offline High Brightness LED Drivers

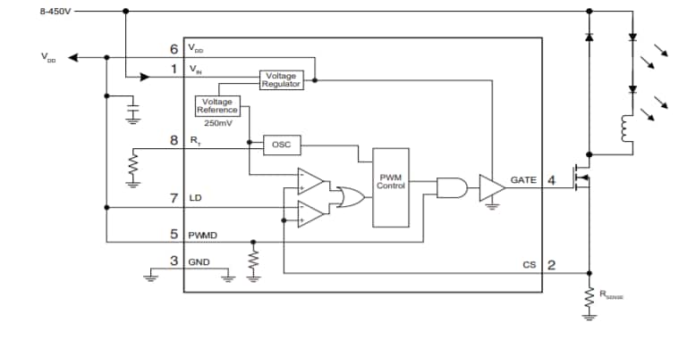
Application Diagram

Block Diagram - IXYS Integrated Circuits MXHV9910 Offline High Brightness LED Drivers
Published: 2016-08-05 | Updated: 2022-03-11