M5Stack U198 Unit Step16 Encoder
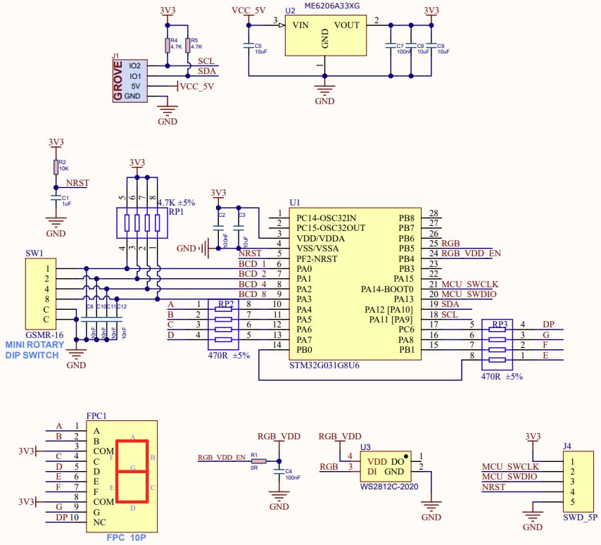
M5Stack U198 Unit Step16 Encoder is a 16-position rotary encoder control unit based on an STM32G031G8U6 microcontroller. This encoder collects the BCD value of the rotary encoder in real time and visualizes the 0–F hexadecimal value via the on-board 7-segment display. The Unit Step16 encoder provides reliable physical interaction and instant visual feedback with its concise and efficient design. This device configures the rotation increment direction, display operating mode, RGB LED color, and I2C address. The Unit Step16 encode is ideal for smart interactive devices (e.g. smart-home control panels), control interfaces, (e.g. volume knobs) and STEAM education hardware prototyping, and teaching.Features
- 16-position BCD rotary encoder
- Integrated 7-segment display for code visualization
- Adjustable display brightness and operating mode
- Clockwise/counter-clockwise direction setting
- Configurable RGB LED color/brightness
- I2C communication with configurable address
- Development platform:
- UiFlow1
- UiFlow2
- Arduino IDE
- Includes:
- 1 x Unit Step16
1 x HY2.0-4P grove cable (20cm)
- 1 x Unit Step16
Applications
- Smart interactive devices (e.g. smart-home control panels)
- Device control interfaces (e.g. volume adjustment, RGB LED lighting control, and motor speed regulation)
- Science, Technology, Engineering, Arts, and Mathematics (STEAM) education
Specifications
- STM32G031G8U6, 32-bit ARM® Cortex-M0+, and 64MHz MCU
- 7-segment LED encoder display
- 1 x WS2812 programmable RGB LED
- I2C at 0x48, address range: 0x08 to 0x77, non-volatile after power-down communication interface
- 100ms encoder update cycle
- 5VDC at 5.85mA standby power
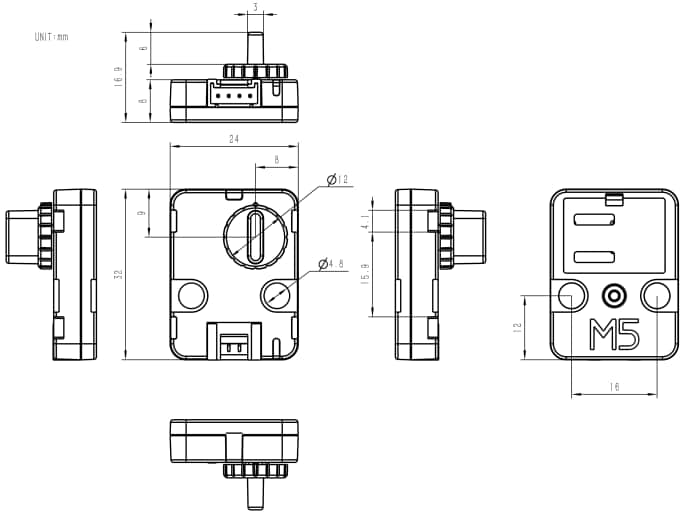
- 32mm x 24mm x 16.9mm product dimension
- 5.5g product weight
Schematic Diagram
Mechanical Diagram
Additional Resource
Videos
Published: 2025-09-15
| Updated: 2025-10-16
