MaxLinear XR76108 & XR76112 PowerBlox™ COT Regulators

MaxLinear XR76108 and XR76112 PowerBlox™ 8A and 12A Synchronous Step Down COT Regulators are a combination of a controller, drivers, bootstrap diode, and MOSFETs in a single package for point-of-load supplies. The XR76108 and XR76112 offer load current ratings of 8A and 12A. A wide 4.5V to 22V input voltage range allows for single supply operation from industry standard 5V, 12V, and 19.6V rails. With a proprietary emulated current mode Constant On-Time (COT) control scheme, the XR76108 and XR76112 provide extremely fast line and load transient response using ceramic output capacitors.

The MaxLinear XR76108 and XR76112 PowerBlox COT Regulators are offered in a space-saving 5.0mm x 5.0mm QFN30 package.

Features

  • Controller, drivers, bootstrap diode, and MOSFETs integrated into one package
  • Proprietary constant on-time control
  • No loop compensation required
  • Ceramic output capacitor stable operation
  • Programmable 200ns to 2µs On-Time
  • Quasi-constant 200kHz-800kHz frequency
  • Selectable CCM or CCM/DCM operation
  • Precision enable and power-good flag
  • Programmable soft-start
  • -40°C to +125°C operating temperature range
  • 5.0mm x 5.0mm QFN30 package

Applications

  • Distributed power architecture
  • Point-of-Load converters
  • Power supply modules
  • FPGA, DSP, and processor supplies
  • Base stations, switches/routers, and servers

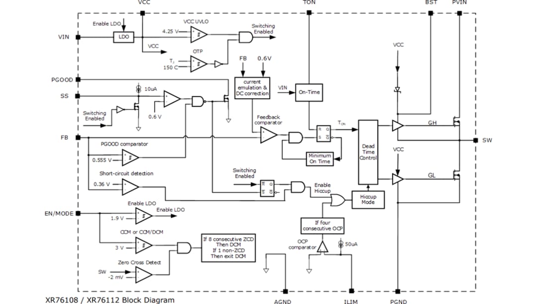
Block Diagram

Block Diagram - MaxLinear XR76108 & XR76112 PowerBlox™ COT Regulators

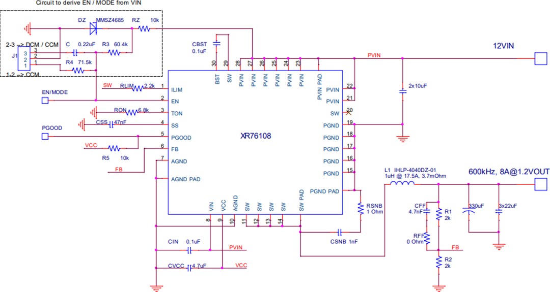
XR76108 Application Circuit

Application Circuit Diagram - MaxLinear XR76108 & XR76112 PowerBlox™ COT Regulators

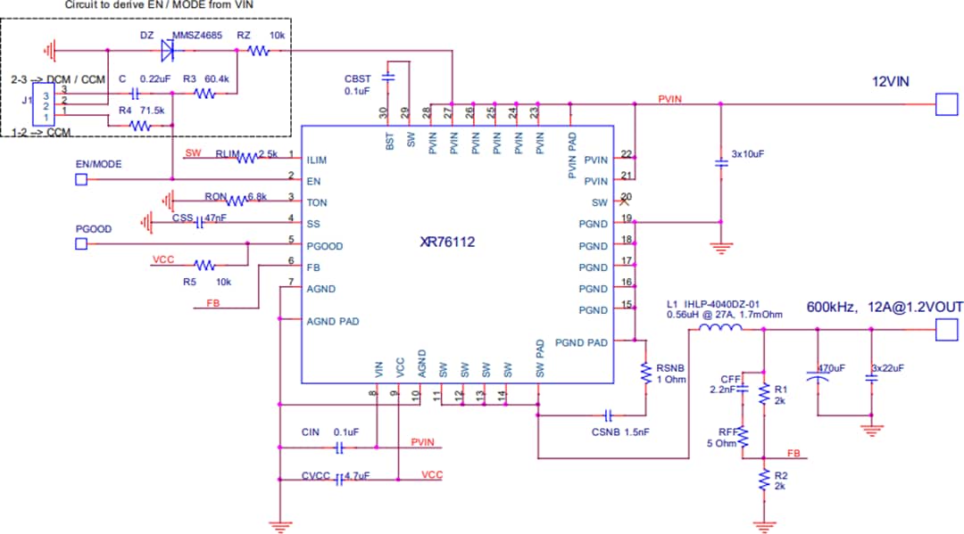
XR76112 Application Circuit

Application Circuit Diagram - MaxLinear XR76108 & XR76112 PowerBlox™ COT Regulators
Published: 2015-01-08 | Updated: 2022-03-11