Microchip Technology MIC24055 Switching Voltage Regulator
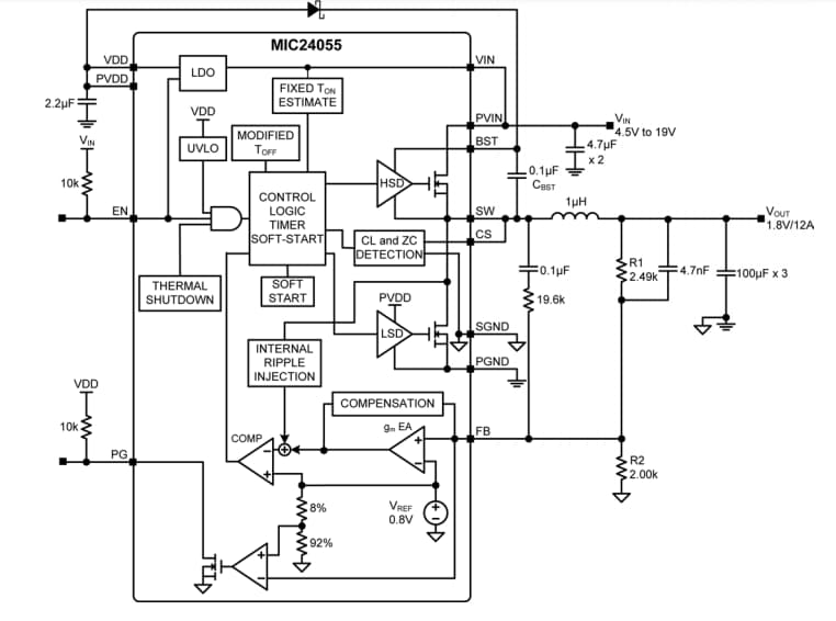
Micrel/Microchip Technology MIC24055 Switching Voltage Regulator is a high-frequency synchronous buck regulator with a unique adaptive on-time control architecture. The hyper-speed control™ allows for ultra-fast transient responsible while reducing output capacitance and makes high VIN and low VOUT operation possible. The switching voltage regulator features adaptive tON ripple control architecture that combines the advantages of fixed-frequency operation and fast transient response in a single device. This regulator offers a full suite of protection features to ensure the protection of the IC during fault conditions. The MIC24055 voltage regulator operates at a 4.5V to 19V input supply range, 12A regulated output current, and 600kHz switching frequency. Typical applications include servers, workstations, and base stations.Features
- Hyper-speed control architecture enables:
- High delta-V operation (VIN=19V and VOUT=0.8V)
- Small output capacitance
- 4.5V to 19V input voltage range
- Up to 12A output current
- Up to 95% efficiency
- 0.8V to 5.5V adjustable output
- ±1% feedback accuracy
- Any capacitorâ„¢ stable-zero-to-high ESR
- 600kHz switching frequency
- No external compensation
- Power Good (PG) output
- Foldback current-limit and 'hiccup-mode' short-circuit protection
- Supports safe startup into a pre-biased range
- Available in 28-pin QFN package
Applications
- Servers and workstations
- Routers, switches, and telecom equipment
- Base station
Block Diagram
Application Circuit Diagram
Performance Graph
Published: 2019-12-31
| Updated: 2023-06-13
