Mikroe MIKROE-3441 Pressure 9 Click
Mikroe MIKROE-3441 Pressure 9 Click is a digital barometric air pressure sensor click board™. This Mikroe click comes with onboard Infineon DPS422 digital barometric air pressure sensor that is based on a capacitive sensor element. The pressure 9 click also measures temperature and the measured data is available over the I2C or SPI interface. This click features low power consumption, 32 words-long FIFO buffer, and an integrated 24-bit A/D converter that provides high precision. The pressure 9 click is suited for the development of various pressure-based IoT applications, portable weather stations, room temperature control, and sports-related wearables.Features
- Digital barometric air pressure sensor
- On-board DPS422 digital barometric air pressure sensor
- 24-bit Analog-to-Digital (A/D) converter that offers high precision
- Measures temperature
- A 32-words long FIFO buffer
- Low-power consumption
- Factory programmed calibration parameters
- Less number of external components required
- I2C and SPI interface
- 3.3V input voltage
- 300hPa to 1200hPa pressure range
- -40°C to 85°C temperature range
- 42.9mm x 25.4mm dimensions
Applications
- Pressure-based IoT applications
- Low-power and space-constrained applications
- Portable weather stations
- Room temperature control
- Elevation gain and vertical speed detection
- Sports-related wearables
Pressure 9 Click Overview
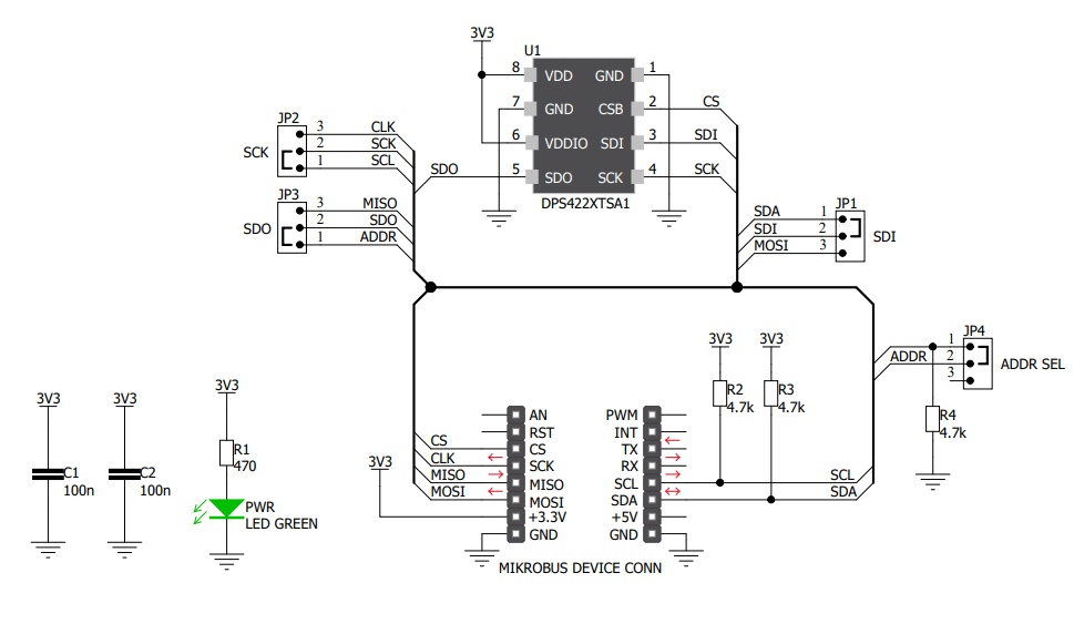
Pressure 9 Click Schematic Diagram
Published: 2019-05-02
| Updated: 2023-09-29
