Monolithic Power Systems (MPS) EVL28167-A-Q-00A Evaluation Board

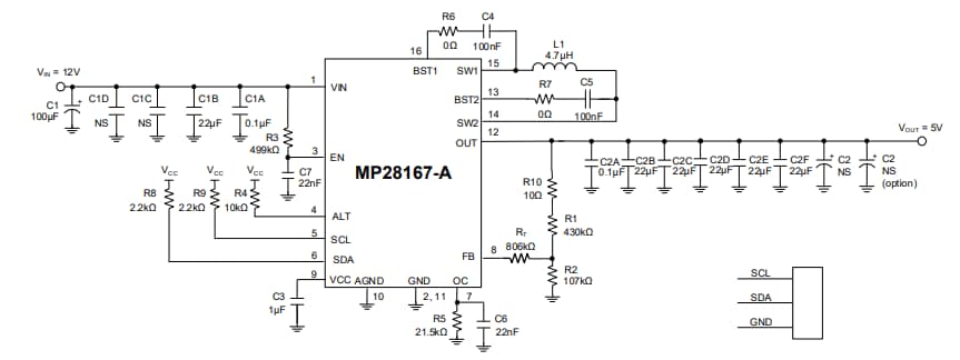
Monolithic Power Systems (MPS) EVL28167-A-Q-00A Evaluation Board is intended for the MP28167-A, a high-efficiency, synchronous buck-boost converter with four integrated power switches and an I2C interface. The MP28167-A offers an integrated output voltage scaling and configurable output current limit functions, ideal for USB power delivery (PD) applications. The MP28167-A requires a minimal number of readily available, standard external components and is housed in a QFN-16 (3mm x 3mm) package.

The MPS EVL28167-A-Q-00A Board regulates output voltage across a wide input voltage supply range of 2.8V to 22V.

Features

  • Configurable output voltage via the FB pin
  • Wide 2.8V to 22V operating input range
  • 0.08V to 1.637V Reference Voltage (VREF) range with 0.8mV resolution via the I2C (Default VREF is 1V)
  • 3A Output current or 4A input current
  • Four internal, low RDS(ON) power MOSFETs
  • Accurate Constant Current (CC) output current limit with internal sensing
  • 500kHz/750kHz Configurable switching frequency
  • Line drop compensation
  • Over-Voltage Protection (OVP) with hiccup mode
  • Short-Circuit Protection (SCP) with hiccup mode
  • Over-temperature protection
  • I2C Interface and One-Time Programmable (OTP) non-volatile memory:
    • Pulse-Frequency Modulation (PFM) Pulse-Width Modulation (PWM) modes, line drop compensation, soft start, OCP, OVP, etc.
  • Configurable EN shutdown discharge
  • Available in a QFN-16 (3mm x 3mm) package

Applications

  • USB Power Delivery (PD) for sourcing ports
  • Buck-Boost Bus Voltage (VBUS) supplies

PCB Layout

Monolithic Power Systems (MPS) EVL28167-A-Q-00A Evaluation Board

Schematic

Schematic - Monolithic Power Systems (MPS) EVL28167-A-Q-00A Evaluation Board
Published: 2022-01-24 | Updated: 2022-03-11