Monolithic Power Systems (MPS) MP2181 & MP2182 Synchronous Step-Down Converters

Monolithic Power Systems (MPS) MP2181 and MP2182 Synchronous Step-Down Converters are switch-mode converters with built-in internal power MOSFETs. The MPS2181 achieves 1A, and the MP2182 2A continuous output current from a 2.5V to 5.5V input voltage with excellent load and line regulation. The output voltage can be regulated to as low as 0.6V. The constant-on-time (COT) control scheme provides fast transient responses and eases loop stabilization. Fault protections include cycle-by-cycle current limiting and thermal shutdown. MPS MP2181 and MP2182 Synchronous Step-Down Converters feature an ultra-small SOT583 package and require a minimal number of readily available, standard external components. Ideal applications include high-performance DSPs, wireless power, portable and mobile devices, and other low-power systems.

Features

  • 21μA low IQ
  • 1.2MHz switching frequency
  • EN for power sequencing
  • 1% FB accuracy
  • Wide 2.5V to 5.5V operating input range
  • Output adjustable from 0.6V
  • Up to 2A output current
  • 100% duty on
  • Output discharge
  • Internal power MOSFET switches
    • MP2181 - 90mΩ and 50mΩ
    • MP2182 - 80mΩ and 40mΩ
  • VO OVP
  • External soft-start control
  • Short-circuit protection with hiccup mode
  • Power good
  • Available in SOT583 package

Applications

  • Wireless/networking cards
  • Portable instruments
  • Battery-powered devices
  • Low-voltage I/O system power
  • Multi-function printers

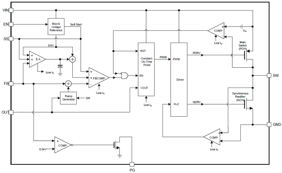
Functional Block Diagram

Block Diagram - Monolithic Power Systems (MPS) MP2181 & MP2182 Synchronous Step-Down Converters
Published: 2020-04-07 | Updated: 2024-12-30