Monolithic Power Systems (MPS) MP2331x Synchronous Buck Converters
Monolithic Power Systems (MPS) MP2331x Synchronous Buck Converters are fully integrated, high-frequency, synchronous, step-down, switch-mode converters with internal power MOSFETs. These converters provide a compact solution that achieves 2A of continuous output current with excellent load/line regulation over a wide input range. The MP2331x converters use synchronous mode operation for higher efficiency over the output current load range. These converters are available in a space-saving SOT583 package. The MP2331x converters operate within a -40°C to +125°C temperature range and a 4.2V to 24V supply voltage range.The MP2331x converters offer Short-Circuit Protection (SCP), Over-Current Protection (OCP), and Under-Voltage Protection (UVP). These converters are designed with thermal shutdown and forced Pulse Width-Modulation (PWM). The MP2330x converters are ideal for use in game consoles, digital set-top boxes, flat-panel televisions/monitors, and general-purpose applications.
Features
- High-efficiency synchronous mode operation
- Fast load transient response
- Programmable soft-start time
- Power Good (PG) indication
- Over Current Protection (OCP) and hiccup
- Pre-bias start-up
- Short-Circuit Protection (SCP)
- Under-Voltage Protection (UVP)
Applications
- Game consoles
- Flat-panel television and monitors
- Digital set-top boxes
- General purposes
Specifications
- -40°C to +125°C operating temperature range
- 110mΩ/45mΩ low RDS(ON) internal power MOSFETs
- 200µA low IQ
- 4.2V to 24V operating supply voltage range
- 2A output current
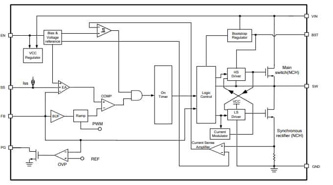
MP2331x Block Diagram
Published: 2019-08-14
| Updated: 2023-10-25
