Monolithic Power Systems (MPS) MP4658 4-String Return LED Drivers

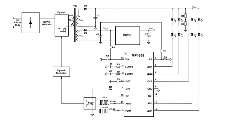
Monolithic Power Systems (MPS) MP4658 4-String Return LED Drivers with AC/DC Feedback are secondary-side LED drivers built for monitor and small-sized TV LED backlighting. The MP4658 controls the flyback power stage to regulate the LED current loop and the output supply voltage. The MP4658 integrates 4-string LED current balancing and is powered by a 6V to 36V input supply voltage (VIN). This supply voltage allows an output compensation signal to control the primary-side flyback (or other power stages) via an optocoupler to regulate the output voltage (VOUT).

The MPS MP4658 4-String Return LED Drivers offers numerous smart protections to increase system reliability, including open LED protection, short LED string protection, LEDx short-to-ground protection, and FB over-voltage protection (OVP), open feedback protection, and thermal protection.

The MP4658 LED Drivers are delivered in a SOIC-16 package.

Features

  • 6V to 36V Supply voltage (VIN)
  • 80V/200mA, 4-String LED current balance
  • Provides feedback for the previous power stage
  • <2% LED Current accuracy
  • 1.5% LED Current balance
  • Low LEDx regulation voltage, high efficiency
  • Analog and PWM dimming
  • LED Open protection, LED short protection
  • LEDx Pin Short-to-GND protection
  • Over-Voltage Protection (OVP)
  • Thermal protection
  • Available in a SOIC-16 package

Applications

  • LCD Monitor and TVs
  • Desktop LCD flat panel displays
  • Flat-panel video displays

Typical Application

Application Circuit Diagram - Monolithic Power Systems (MPS) MP4658 4-String Return LED Drivers
Published: 2022-06-21 | Updated: 2023-02-21