Monolithic Power Systems (MPS) MP5025C Hot-Swap Protection Devices

Monolithic Power Systems (MPS) MP5025C Hot-Swap Protection Devices are designed to protect circuitry on the output from transients on the input. These devices provide maximum load at the output that is current-limited through sense FET topology. The magnitude of the current limit is controlled by a low-power resistor from ISET to the ground. The MP5025C devices provide protection features such as current limit, thermal shutdown, damaged MOSFET detection, Over-Voltage Protection (OVP), and Under-Voltage Protection (UVP). These devices operate at 4.5V to 16V input voltage range, ±3% current monitor accuracy, -65°C to 155°C storage temperature range, and 150°C junction temperature. Typical applications include hot-swap, PC cards, disk drives, servers, networking, and laptops.

Features

  • Adjustable current limit
  • Output current measurement
  • Input-to-output short-circuit detection
  • External soft start
  • Programmable LOADEN blanking time
  • Configurable over-voltage lockouts with hysteresis
  • Under-Voltage Lockout (UVLO)
  • Thermal protection
  • Available in a small QFN-22 (3mm x 5mm) package

Specifications

  • 3mΩ integrated power FET
  • 4.5V to 16V input voltage range
  • ±3% current monitor accuracy
  • <200ns fast response for short protection
  • -65°C to 155°C storage temperature range
  • 150°C junction temperature

Applications

  • Hot-swap
  • PC cards
  • Disk drives
  • Servers
  • Networking
  • Laptops

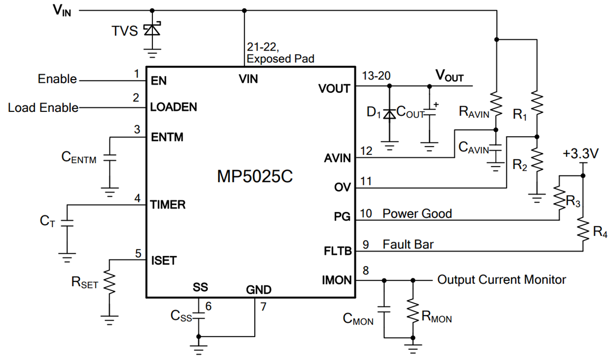
Typical Application Diagram

Application Circuit Diagram - Monolithic Power Systems (MPS) MP5025C Hot-Swap Protection Devices

Block Diagram

Block Diagram - Monolithic Power Systems (MPS) MP5025C Hot-Swap Protection Devices
Published: 2022-03-09 | Updated: 2024-07-30