Monolithic Power Systems (MPS) MP5611 Triple-Output Converters
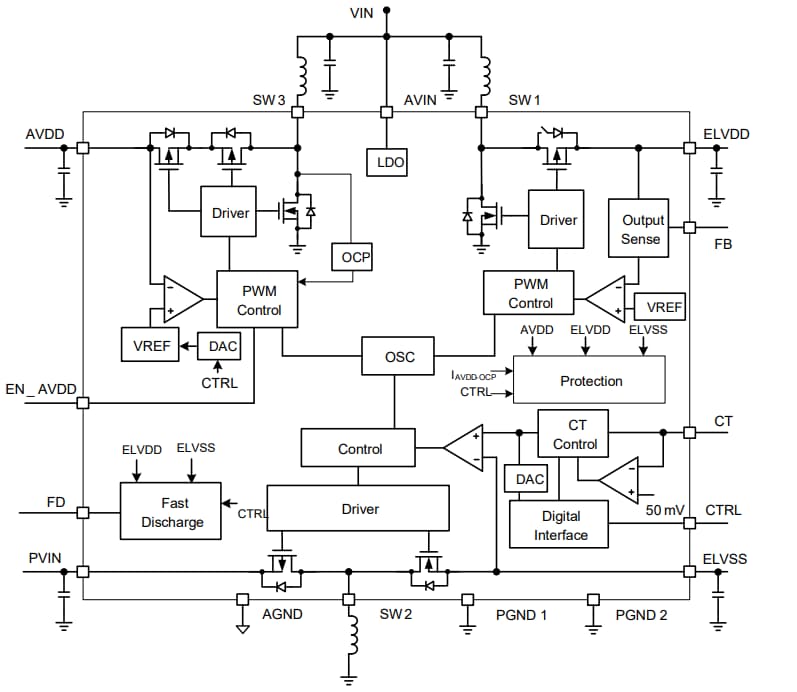
Monolithic Power Systems (MPS) MP5611 Triple-Output Converters are designed for small-size Active Natrix Organic Light-Emitting Diode (AMOLED) display power supplies. These converters integrate a boost converter for AVDD, and ELVDD, an Inverting Buck-Boost (IBB) converter for ELVSS. The MP5611 converters support an independent start-up sequence for AVDD and ELVDD via the separated enable pins (EN_AVDD and CTRL). These converters feature Soft Start (SS), active fast discharge function, cycle-by-cycle current limit protection, Under-Voltage Lockout (UVLO), thermal shutdown protection, and 2.9V to 5.2V input voltage. The MP5611 converters are available in a TQFN-16 (3mm x 3mm) package and can be used in AMOLED smartphones and displays.Features
- 2.9V to 5.2V input voltage range
- High accuracy for output voltage (VOUT)
- Good line and load regulation
- Soft Start
- Active fast discharge function
- Cycle-by-cycle current limit protection
- Under-Voltage Lockout
- Thermal shutdown protection
Specifications
- Configurable VELVDD = 4.6V to 5.2V (4.6V default)
- Configurable VELVSS = -1.4V to -6.4V (-4V default)
- 500mA output current (IOUT) for ELVDD and ELVSS
- Configurable VAVDD = 5V to 7.7V (5.8V default)
- 100mA IOUT for AVDD
Applications
- AMOLED smartphones
- AMOLED displays
Videos
Functional Block Diagram
Application Circuit Diagram
Published: 2023-03-10
| Updated: 2023-04-26
