Monolithic Power Systems (MPS) MP6601 Stepper Motor Drivers

Monolithic Power Systems (MPS) MP6601 Stepper Motor Drivers are designed to operate from a wide supply voltage of 4.5V to 35V and deliver a motor current of up to 2.5A. These drivers can operate a bipolar stepper motor in full-, half-, or quarter-step modes using internal 2-bit DACs. The MP6601 drivers feature internal current sensing and regulation, automatic current decay, step modes from full-step to quarter-step, thermal shutdown, and Under-Voltage Lockout (UVLO) protection.

The MP6601 stepper motor drivers consist of internal current sensing and require no external sense resistors. These drivers are available in QFN-24 (5mm x 5mm) and TSSOP-28 EP packages. Typical applications include bipolar stepper motors and printers.

Features

  • Wide 4.5V to 35V input voltage range
  • 2x internal full-bridge drivers
  • Internal current sensing and regulation
  • 150mΩ to 170mΩ low on resistance
  • No control power supply required
  • Simple PHASE/I0/I1 logic interface
  • 3.3V and 5V compatible logic supply
  • Step modes from full- to quarter-step
  • 2.5A output current
  • Automatic current decay
  • Over-Current Protection (OCP)
  • Input Over-Voltage Protection (OVP) function
  • Thermal shutdown and UVLO protection
  • Fault indication output
  • Available in QFN-24 (5mm x 5mm) and TSSOP-28 EP packages

Applications

  • Bipolar stepper motors
  • Printers

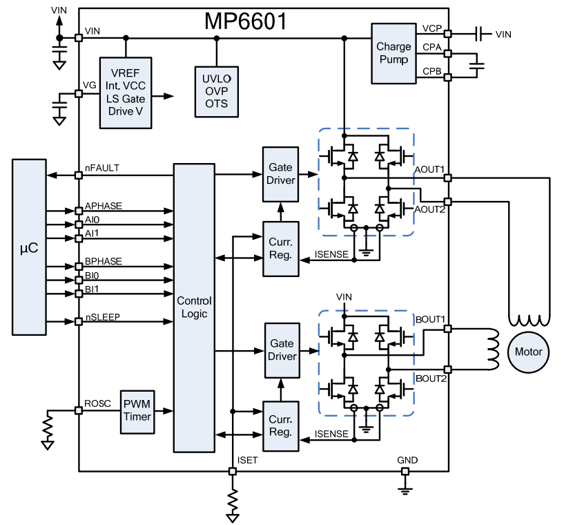
Block Diagram

Block Diagram - Monolithic Power Systems (MPS) MP6601 Stepper Motor Drivers

Typical Application Circuit

Application Circuit Diagram - Monolithic Power Systems (MPS) MP6601 Stepper Motor Drivers
Published: 2019-01-14 | Updated: 2023-10-17