Monolithic Power Systems (MPS) MP6619L H-Bridge Motor Drivers

Monolithic Power Systems MP6619L H-Bridge Motor Drivers operate from a supply input voltage (VIN) up to 28V and deliver a motor current up to 5A. These drivers feature a configurable current limit, 65mΩ ON Resistance (RDS(ON)) for each half-bridge MOSFET with 5V VCC, and 100% duty cycle operation of the H-bridge. The MP6619L motor drivers also feature Over-Current Protection (OCP), VIN Over-Voltage Protection (OVP), VCC Under-Voltage Lockout (UVLO), and Over-Temperature (OT) shutdown. These drivers are available in a QFN-19 (3mm x 3mm) package. Typical applications include DC motors and solenoids, and actuators.

Features

  • Wide 2.5V to 28V operating input voltage (VIN) range
  • Up to 5A peak output current (IOUT)
  • Compliance with 3.3V and 5V systems
  • Internal H-bridge driver
  • Configurable current limit
  • 65mΩ On Resistance (RDS(ON)) for each half-bridge MOSFET with 5V VCC
  • 100% duty cycle operation of H-bridge
  • 1μA shutdown mode
  • Over-Current Protection (OCP)
  • VIN Over-Voltage Protection (OVP)
  • VCC Under-Voltage Lockout (UVLO)
  • Over-Temperature shutdown (OT)
  • Fault indication output
  • Available in a QFN-19 (3mm x 3mm) package

Applications

  • DC motors
  • Solenoids
  • Actuators

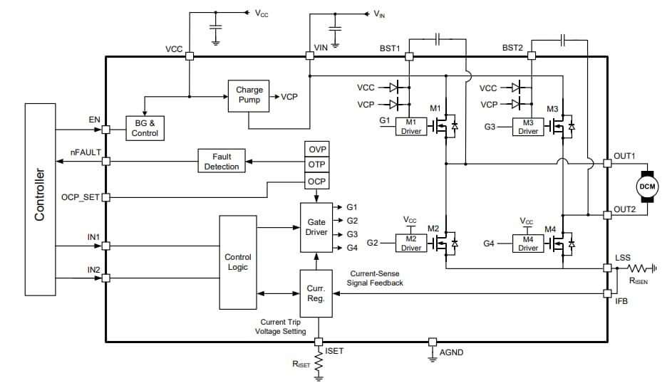
Functional Block Diagram

Block Diagram - Monolithic Power Systems (MPS) MP6619L H-Bridge Motor Drivers

Application Circuit Diagram

Application Circuit Diagram - Monolithic Power Systems (MPS) MP6619L H-Bridge Motor Drivers
Published: 2023-03-10 | Updated: 2023-04-19