Monolithic Power Systems (MPS) MP8639 Synchronous Step-Down Converters

Monolithic Power Systems (MPS) MP8639 Synchronous Step-Down Converters are fully integrated, high-frequency, rectified, and switch-mode converters. These converters can achieve up to 6A of continuous output current and 7.5A of peak output current across a wide 4.5V to 16V input voltage range. The MP8639 step-down converters provide full protection features like Over-Current Protection (OCP), Over-Voltage Protection (OVP), Under-Voltage Protection (UVP), and thermal shutdown. These converters include low-on-resistance (RDS(ON)) power MOSFETs that allow the device to operate at high efficiency across the entire IOUT load range.

The MP8639 step-down converters require a minimal number of standard external components. These converters are available in a QFN-11 (2mm x 2mm) package. Typical applications include telecom and networking systems, servers, cloud computing and storage, base stations, general-purpose Point-of-Load (PoL), 12V distribution power systems, and high-end TVs.

Features

  • 4.5V to 16V operating input voltage (VIN) range
  • 6A continuous output current (IOUT)
  • 7.5A peak output current (IOUT_PEAK)
  • Low 105μA Quiescent current (IQ)
  • Adaptive Constant-On-Time (COT) control for fast transient response
  • DC auto-tune loop and remote differential sense
  • Low on-resistance (RDS(ON)) internal power MOSFETs
  • Switching loss reduction technique
  • Stable with POSCAP and ceramic capacitors
  • 1% accurate reference voltage (VREF)
  • Internal Soft Start (SS)
  • Output discharge
  • Over-Current Protection (OCP)
  • Over-Voltage Protection (OVP)
  • Under-Voltage Protection (UVP)
  • Thermal shutdown
  • Available in a QFN-11 (2mm x 2mm) package

Applications

  • Telecom and networking systems
  • Servers, cloud computing, and storage
  • Base stations
  • General-purpose Point-of-Load (PoL)
  • 12V distribution power systems
  • High-end TVs
  • Game consoles and graphic cards

Typical Application Circuit Diagram

Application Circuit Diagram - Monolithic Power Systems (MPS) MP8639 Synchronous Step-Down Converters

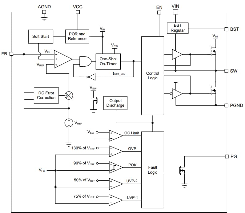
Block Diagram

Block Diagram - Monolithic Power Systems (MPS) MP8639 Synchronous Step-Down Converters
Published: 2024-07-02 | Updated: 2024-07-18