Monolithic Power Systems (MPS) MPM4730 Buck-Boost Modules

Monolithic Power Systems (MPS) MPM4730 Buck-Boost Modules are synchronous, four-switch integrated buck-boost modules with a 2.8V to 22V operating input voltage range. These modules regulate the output voltage with high efficiency and provide integrated VOUT scaling and output current limit functions. The MPM4730 modules include Constant-On-Time (COT) control in buck mode, constant-off-time control in boost mode for fast load transient response, and smooth buck-boost mode transients. These modules feature automatic Pulse-Frequency Modulation (PFM)/Pulse-Width Modulation (PWM) or forced PWM switching modes. The MPM4730 modules are available in an ECLGA-18 (3mm x 3mm x 1.86mm) package. Typical applications include server Power Supply Units (PSUs) and buck-boost bus supplies.

Features

  • 2.8V to 22V operating input voltage range
  • 0.08V to 1.637V reference voltage (VREF) range with 0.8mV resolution via the I2C (default 1V VREF)
  • Configurable output voltage (VOUT) via the FB pin
  • 1A maximum output current (IOUT)
  • 500kHz/750kHz selectable switching frequency (fSW)
  • Output Over-Voltage Protection (OVP) and Short-Circuit Protection (SCP) with hiccup mode
  • Over-Temperature Warning (OTW) and shutdown
  • I2C interface with ALT pin
  • One-Time Programmable (OTP) Non-Volatile Memory (NVM)
  • I2C-configurable Pulse-Frequency Modulation (PFM)/Pulse-Width Modulation (PWM) mode and Soft Start (SS)
  • Configurable EN shutdown discharge
  • Available in an ECLGA-18 (3mm x 3mm x 1.86mm) package

Applications

  • Server Power Supply Units (PSUs)
  • Buck-boost bus supplies

Typical Application Circuit Diagram

Application Circuit Diagram - Monolithic Power Systems (MPS) MPM4730 Buck-Boost Modules

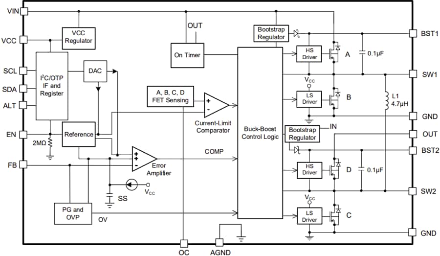
Block Diagram

Block Diagram - Monolithic Power Systems (MPS) MPM4730 Buck-Boost Modules

Dimension Diagram

Mechanical Drawing - Monolithic Power Systems (MPS) MPM4730 Buck-Boost Modules
Published: 2024-06-24 | Updated: 2024-06-28