Monolithic Power Systems (MPS) MPQ4569 AEC-Q100 Switching Voltage Regulators
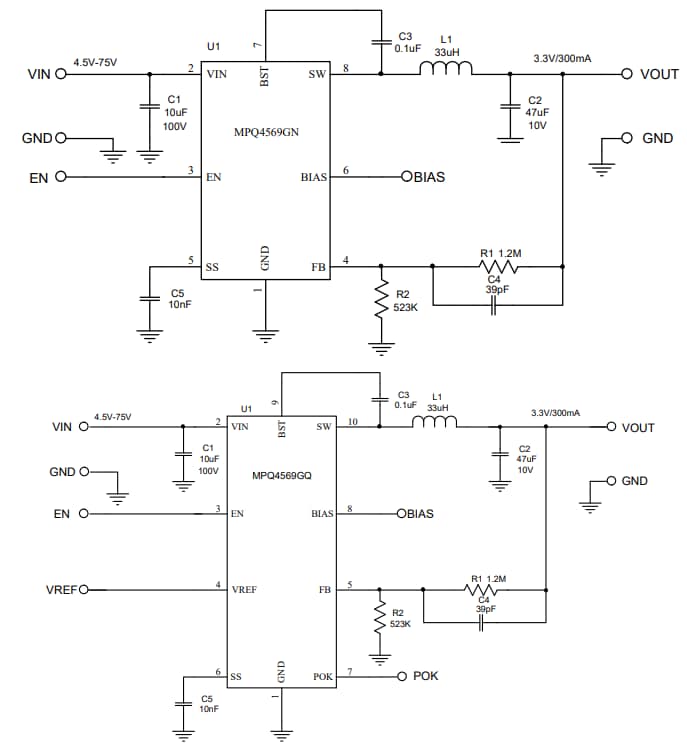
Monolithic Power Systems (MPS) MPQ4569 AEC-Q100 Switching Voltage Regulators are step-down regulators with integrated high-voltage power MOSFETs. These switching voltage regulators provide up to 0.3A output current from a 4.5V to 75V input voltage range. The MPQ4569 regulators are AEC-Q100 qualified and are available in QFN (3mm x 3mm) and SOIC-8 EP packages. These regulators feature programmable soft start, adjustable output voltage, low shutdown mode current, and high power conversion efficiency. The MPQ4569 AEC-Q100 switching voltage regulators in thermal shutdown provide reliable and fault-tolerant operation. Applications include industrial and distributed power systems, battery-powered systems, and automotive systems.Features
- 20μA Quiescent current (active mode)
- 4.5V to 75V operating input voltage range
- 1.2Ω or 0.45Ω internal power MOSFETs
- Programmable soft-start
- FB tolerance is 1% @room temperature and 2% @full temperature
- Adjustable output voltage
- 1V Reference voltage output for QFN package
- 5μA low shutdown mode current
- Available in QFN-10 (3mm x 3mm) and SOIC-8 EP packages
- Available in AEC-Q100 Grade 1
Applications
- Automotive systems
- Industrial power systems
- Distributed power systems
- Battery-powered systems
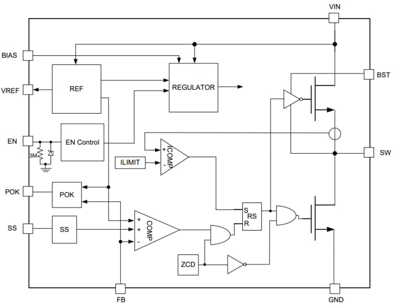
Block Diagram
Efficiency Vs Load Current Performance Graph
Application Circuit Diagram
Published: 2024-07-16
| Updated: 2024-07-29
