Monolithic Power Systems (MPS) MPQ8633A-H Synchronous Step-Down Converters
Monolithic Power Systems (MPS) MPQ8633A-H Synchronous Step-Down Converters are fully integrated high-frequency converters with up to 12A output current. These converters' full protection features include Over-Current Protection (OCP), Over-Voltage Protection (OVP), Under-Voltage Protection (UVP), and Over-Temperature Protection (OTP). The MPQ8633A-H step-down converters require few readily available, standard external components. These converters are available in the QFN-21 (3mm x 4mm) package. The MPQ8633A-H synchronous converters are ideal for telecommunication, networking, servers, and base stations.Features
- Wide Input Voltage (VIN) range:
- 2.7V to 16V with external 3.3V bias
- 4V to 16V with internal bias or external 3.3V bias
- Differential Output Voltage (VOUT) remote sense
- Configurable accurate Current Limit (ILIMIT)
- 12A Output Current (IOUT)
- Integrated low RDS(ON) power MOSFETs
- Proprietary switching loss reduction technique
- Adaptive Constant-On-Time (COT) control for ultrafast transient response
- Stable with zero ESR output capacitor
- Reference Voltage (VREF) accuracy:
- 0.5% VREF accuracy from 0°C to 70°C temperature range
- 1% VREF accuracy from -40°C to 125°C temperature range
- Selectable Pulse-Skip Mode (PSM) or Forced Continuous Conduction Mode (FCCM)
- Excellent load regulation
- VOUT tracking
- VOUT discharge
- PGOOD clamped low during power failure
- Configurable Soft-Start Time (tSS) from 1ms
- Pre-biased start-up
- 600kHz, 800kHz, or 1000kHz selectable Switching Frequency (fSW)
- Non-Latch OCP, UVP, OVP, UVLO protections, and thermal shutdown
- Adjustable VOUT from 0.6V to 90% of VIN (5.5V maximum)
- Available in a QFN-21 (3mm x 4mm) package
Applications
- Telecommunication systems
- Networking systems
- Servers
- Base stations
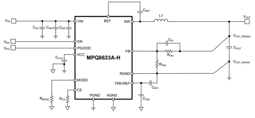
Application Circuit Diagram
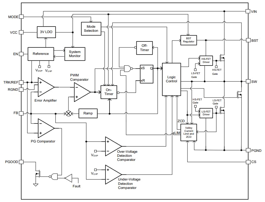
Functional Block Diagram
Published: 2023-10-05
| Updated: 2023-10-20
