Nisshinbo R5116 LDO Voltage Regulators

Nisshinbo R5116 LDO Voltage Regulators offer high accuracy of the output voltage and a detector threshold of -1.25% to 0.75%. The R5116 LDO Regulators prevent the false detection of transient characteristic fluctuations using a high-speed response. The R5116 is a power management IC providing an input voltage range from 3.5V to 42V. The device combines a 500mA voltage regulator and window voltage detector into a single chip.

The R5116 can be used in a high-temperature environment, with a maximum operating temperature of +105°C for consumer applications and +125°C for industrial and automotive applications. The device is ideal for industrial applications at -50°C and operates in a wide temperature range.

Features

  • 3.5V to 42V input voltage range, 50V maximum
  • 25µA typical supply current
  • Voltage Regulator (VR)
    • 3.3V to 5.0V output voltage range
    • -1.25% to 0.75% output voltage accuracy (-40°C ≤ Ta ≤ +105°C)
    • 500mA output current
  • Protection
    • Thermal shutdown with +175°C typical detection temperature
    • 750mA typical output current 
    • 105mA typical output short-circuit
  • Voltage Detector (VD)
    • 3.3V to 5.5V overvoltage detector threshold in 0.01V steps
    • 2.5V to 5.0V undervoltage detector threshold in 0.01V steps
    • -1.25% to 0.75% detector threshold accuracy (-40°C ≤ Ta ≤ +105°C)
    • 0.7% maximum release hysteresis

Applications

  • Household electric appliances such as refrigerators, rice cookers, and electric kettles
  • Laptop PCs
  • Digital Cameras
  • Digital TVs
  • Phones and LAN systems

Videos

Typical Application

Application Circuit Diagram - Nisshinbo R5116 LDO Voltage Regulators

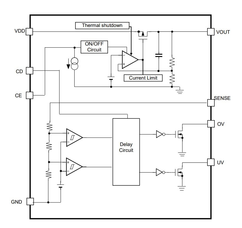
Block Diagram

Block Diagram - Nisshinbo R5116 LDO Voltage Regulators
Published: 2019-01-15 | Updated: 2024-01-03