Nisshinbo NJU8759A Filterless Class-D Amplifier

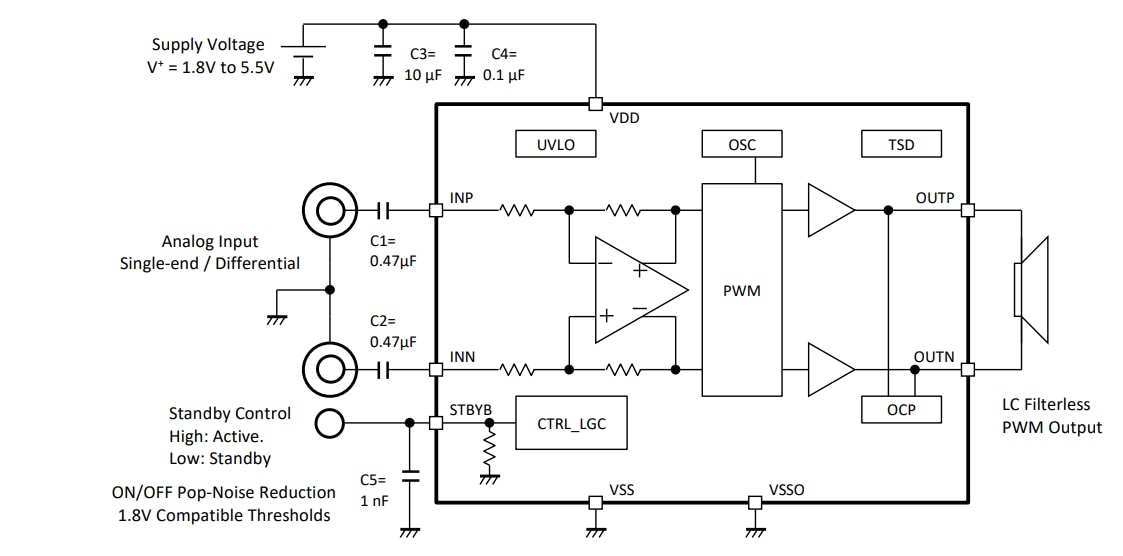
Nisshinbo NJU8759A Filterless Class-D Amplifier is an analog signal input monaural amplifier that operates from a single power supply of 1.8V and 1μA maximum standby current. The NJU8759A is ideal for small portable devices and portable audio devices.

The Nisshinbo NJU8759A Filterless Class-D Amplifier offers class-D operation with a high output capability of 1.7W output (8Ω load) and 3.0W output (4Ω load). The BTL output configuration can reduce the coupling capacitor, and the output LC filterless architecture reduces external parts and PCB size.

The NJU8759A is available in an 8-pin HSOP8 1.45mm x 1.45mm wafer-level package with exposed pads for heat dissipation.

Features

  • Supply voltage 1.8V to 5.5V
  • High power (V+ = 5V, THD+N = 10%)
  • RL = 8Ω 1.7W
  • RL = 4Ω 3.0W
  • Output LC filterless
  • Built-in pop noise reduction (turn on / turn off)
  • Analog differential input / PWM output
  • Low supply current (V+ = 3.6V) 2.7mA - standby current 1μA max.
  • Overcurrent protection circuit
  • Thermal shutdown circuit
  • Under Voltage Lock Out circuit (UVLO)
  • Package HSOP8

Applications

  • Security equipment
  • Portable equipment
  • Portable audio

Application Circuit

Application Circuit Diagram - Nisshinbo NJU8759A Filterless Class-D Amplifier
Published: 2021-04-19 | Updated: 2024-03-07