NXP Semiconductors PCF85263A Real-Time Clock (RTC) & Calendar

NXP Semiconductors PCF85263A Real-Time Clock (RTC) and Calendar is optimized for low power consumption with automatic switching to battery on main power loss. The PCF85263A can also be configured as a stop-watch (elapsed time counter). Three-time log registers triggered from battery switch-over as well as input-driven events. The PCF85263A features a clock output and two independent interrupt signals, two alarms, an I2C interface, and quartz crystal calibration.

Features

  • UL Recognized Component
  • Provides year, month, day, weekday, hours, minutes, seconds and 100th seconds based on a 32.768kHz quartz crystal
  • Stop-watch mode for elapsed time counting. From 100th seconds to 999999 hours
  • Two independent alarms
  • Battery back-up circuit
  • WatchDog timer
  • Three timestamp registers
  • Two independent interrupt generators plus predefined interrupts at every second, minute, or hour
  • Frequency adjustment via programmable offset register
  • Clock operating voltage: 0.9V to 5.5V
  • Low current; typical 0.28µA at VDD = 3.0V and Tamb = 25ºC
  • 400kHz two-line I2C-bus interface (at VDD = 1.8V to 5.5V)
  • Programmable clock output for peripheral devices (32.768kHz, 16.384kHz, 8.192kHz, 4.096kHz, 2.048kHz, 1.024kHz, and 1Hz)
  • Configurable oscillator circuit for a wide variety of quartzes: CL = 6pF, CL = 7pF, and CL = 12.5pF
  • DFN-10, TSSOP-8, and TSSOP-10 package options

Applications

  • Printers and copiers
  • Electronic metering
  • Digital cameras
  • White goods
  • Elapsed time counter
  • Network powered devices
  • Battery backed up systems
  • Data loggers
  • Digital voice recorders
  • Mobile equipment
  • Accurate high duration timer

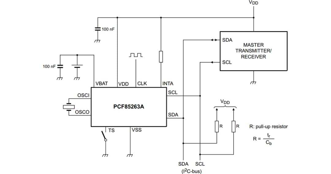
Typical Application Circuit

Application Circuit Diagram - NXP Semiconductors PCF85263A Real-Time Clock (RTC) & Calendar

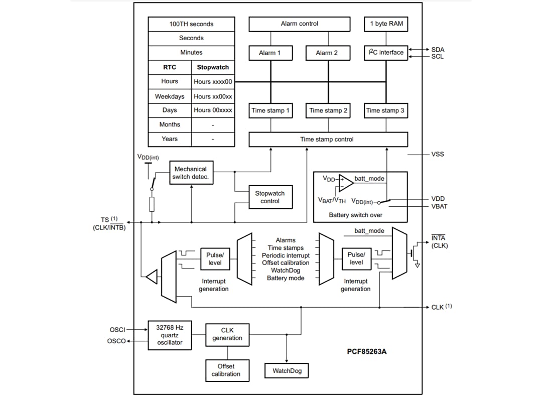
Block Diagram

Block Diagram - NXP Semiconductors PCF85263A Real-Time Clock (RTC) & Calendar
Published: 2014-10-20 | Updated: 2024-01-04