onsemi NCP4390 Controller for LLC Resonant Converters

onsemi NCP4390 Controller for LLC Resonant Converters is an advanced Pulse Frequency Modulated (PFM) controller with SR that offers good efficiency for isolated DC/DC converters. The NCP4390 controller employs a current mode control technique based on charge control. This technique combines the triangular waveform from the oscillator with the integrated switch current information to determine the switching frequency. onsemi NCP4390 Controller provides a better control-to-output transfer function of the power stage, simplifying the feedback loop design and allowing true input power limit capability. This controller features adaptive synchronous rectification control with dual-edge tracking and closed-loop soft-start for monotonic rising output. Typical applications include automotive onboard chargers, intelligent 100W-2kW+ offline and industrial power supplies, large LED displays, telecom front-end power, entry-level servers, and computing power.

Features

  • Secondary-side PFM controller for LLC resonant converter with synchronous rectification (SR) control
  • Charge current control for better transient response and easy feedback loop design
  • Adaptive SR control with dual-edge tracking
  • Closed-loop soft-start for monotonic rising output
  • 39Hz to 690kHz wide operating frequency range
  • Green functions to improve light-load efficiency
    • Symmetric PWM control at light load to limit the switching frequency
    • Disabling SR at the light-load condition
  • -40°C to +125°C operating temperature range
  • Protection functions with auto-restart
    • Overcurrent protection (OCP)
    • Output short protection (OSP)
    • Non-zero-voltage switching (NZS) prevention by compensation cutback (frequency shift)
  • Power limit by compensation cutback (frequency shift)
  • Overload protection (OLP) with the programmable shutdown delay time
  • Programmable dead times for primary-side switches and secondary-side synchronous rectifiers
  • VDD undervoltage lockout (UVLO)

Applications

  • Automotive onboard chargers
  • Intelligent 100W-2kW+ offline and industrial power supplies
  • Large LED displays
  • Telecom front-end power
  • Entry-level servers
  • Computing power

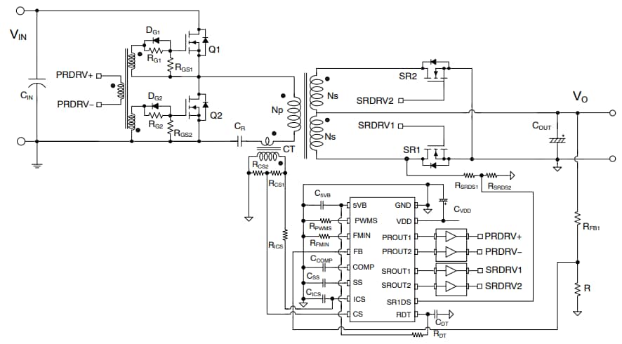
Typical Application Schematic

Schematic - onsemi NCP4390 Controller for LLC Resonant Converters

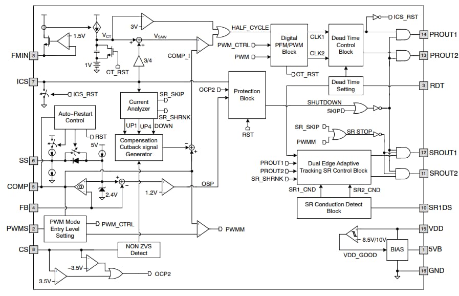
Internal Block Diagram

Block Diagram - onsemi NCP4390 Controller for LLC Resonant Converters
Published: 2020-09-01 | Updated: 2025-12-08