onsemi NCN5150 Wired M-BUS Slave Transceivers
onsemi NCN5150 Wired M-BUS Slave Transceivers provide all of the functions needed to satisfy the European Standards EN 13757−2 and EN 1434−3 describing the physical layer requirements for M-BUS. It includes a programmable power level of up to 2 (SOIC version) or 6 (NQFP version) unit loads, which are available for use in external circuits through a 3.3 V LDO regulator. onsemi NCN5150 Wired M-BUS Slave Transceivers can provide communication up to the maximum M-BUS communication speed of 38,400 baud (half-duplex).Features
- Single-chip MBUS transceiver
- UART communication speeds up to 38,400 baud
- Integrated 3.3V VDD LDO regulator with extended peak current capability of 15mA
- Supports powering slave device from the bus or from external power supply
- Adjustable I/O levels
- Adjustable constant current sink up to 2 or 6 unit loads depending on the package
- Low bus voltage operation
- 0.88mA extended current budget for external circuits
- Polarity independent
- Power-fail function
- Fast startup − no external transistor required on STC pin
- −40°C to +85°C industrial ambient temperature range
- Available in:
- 16-pin SOIC (pin-to-pin compatible with TSS721A)
- 20-pin QFN
- These are Pb-free devices
Applications
- Multi-energy utility meters
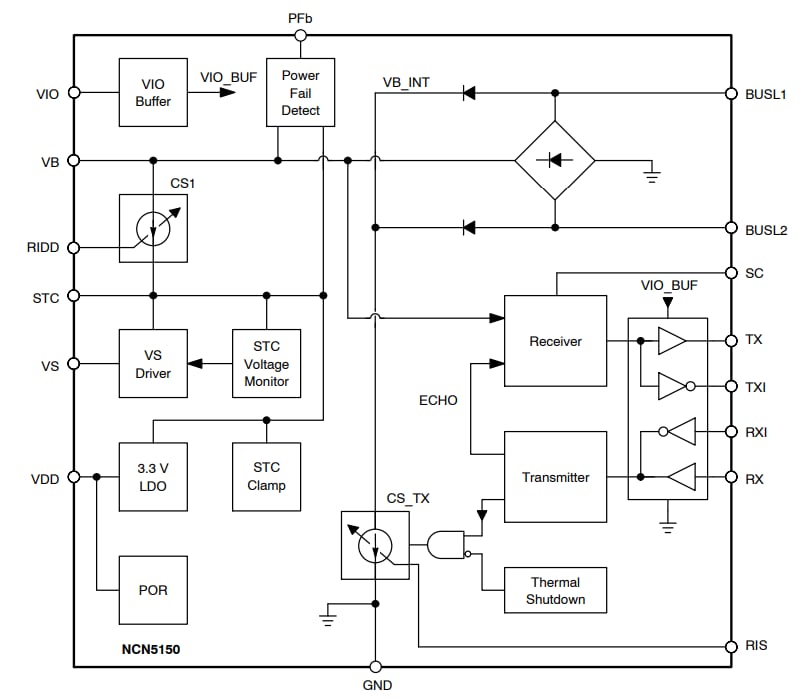
Block Diagram
Published: 2014-01-02
| Updated: 2024-05-29
