onsemi NCP12700 Current Mode Controllers

onsemi NCP12700 Current Mode Controllers are fixed frequency, peak current mode, and PWM controllers with all features necessary for implementing single-ended power converter topologies. These current mode converters feature a high voltage startup capable of operating over a wide input range and supplying at least 15mA current. The NCP12700 controllers contain a programmable oscillator capable of operating from 100kHz to 1MHz. This frequency integrates slope compensation to prevent subharmonic oscillations.

The NCP12700 controllers offer adjustable soft-start, input voltage Undervoltage Lockout (UVLO) protection, and adjustable over-power protection circuit. Typical applications include transportation and railway power modules, single-ended power converters, telecommunications power converters, and industrial power converter modules.

Features

  • Wide input range:
    • 9V-120V (MSOP10 version)
    • 90V-200V (WQFN10 version)
  • Startup regulator circuit with 15mA capability
  • Current mode control with integrated slope compensation
  • Suitable for flyback or forward converters
  • Single resistor programmable oscillator
  • 1A source and 2.8A sink gate driver
  • User-adjustable soft-start ramp
  • Input voltage UVLO with hysteresis
  • Shutdown threshold for external disable
  • Skip cycle mode for low standby power
  • This is a Pb-free device
  • Fault protections:
    • User adjustable over-power protection
    • Overload Protection (OVP) with 30ms overload timer
    • NTC-compatible fault interface for thermal protection
    • Output OVP fault interface
    • Fault auto-recovery mode with 1s auto-recovery period

Applications

  • Single-ended power converters including CCM/DCM flyback and forward converters
  • Telecommunications power converters
  • Industrial power converter modules
  • Transportation and railway power modules

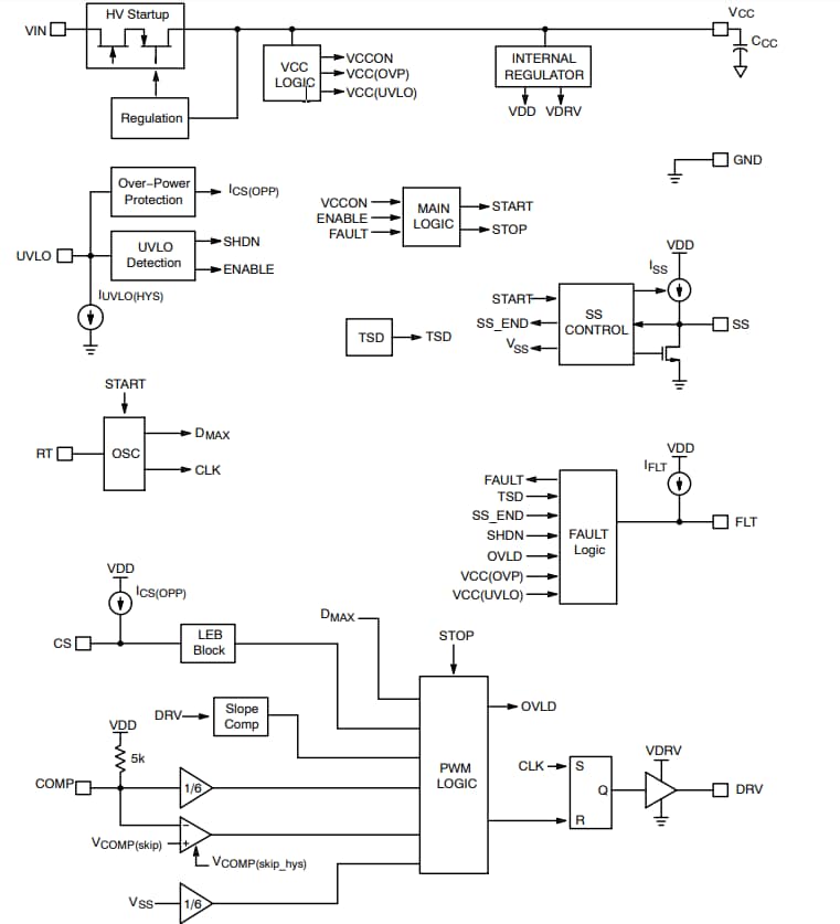
NCP12700 Controllers Block Diagram

Block Diagram - onsemi NCP12700 Current Mode Controllers
View Results ( 3 ) Page
Part Number Datasheet Description Topology Operating Supply Current Operating Supply Voltage
NCP12700BDNR2G NCP12700BDNR2G Datasheet Switching Controllers CURRENT MODE PWM CONTROLL Flyback, Forward 4 mA 9 V to 20 V
NCP12700BMTTXG NCP12700BMTTXG Datasheet Switching Controllers CURRENT MODE PWM CONTROL Flyback, Forward 4 mA 9 V to 20 V
NCP12700ADNR2G NCP12700ADNR2G Datasheet Switching Controllers CURRENT MODE PWM CONTROLL Flyback, Forward 4 mA 9 V to 20 V
Published: 2018-07-09 | Updated: 2022-10-28