onsemi NCP12711 Current Mode PWM Controller

onsemi NCP12711 Current Mode PWM Controller is a fixed-frequency peak-current-mode PWM controller incorporating all of the features required for implementing single-ended power converter topologies. The NCP12711 provides a 4V to 45V wide input range without auxiliary winding and within its thermal capabilities.

The onsemi NCP12711 PWM Controller includes a programmable oscillator capable of operating from 100kHz to 1MHz and integrates slope compensation to prevent subharmonic oscillations. The device features a programmable soft-start, input voltage UVLO protection, and an over-power protection (OPP) circuit, which limits the total power capability of the circuit as the input voltage increases. The UVLO pin also offers a shutdown comparator which allows an external signal to disable switching and brings the controller into a low-quiescent state. The onboard op amp enables the implementation of primary-side regulated converters or non-isolated DC-D converters.

The NCP12711 contains protection features, including cycle-by-cycle peak-current limiting with smooth frequency expansion and timer-based overload protection. All protection features place the device into a low quiescent fault mode with a 1s auto-recovery period to permit system recovery if the fault condition is removed.

Features

  • Wide VCC input range (4V to 45V)
  • Internal 7.5V regulator
  • Current-mode control with adjustable slope compensation
  • 0% duty ratio operation in no-load condition
  • Internal overpower protection
  • Single resistor programmable oscillator from 100kHz to 1MHz
  • Adjustable soft-start on peak current and frequency
  • Programmable input voltage UVLO with hysteresis
  • Shutdown threshold for external disable
  • Overload protection with 30ms overload timer
  • Internal operational amplifier
  • Fault auto-recovery mode with 1s auto-recovery period
  • ±1A Source/Sink gate driver

Applications

  • Single-ended flyback and forward converters for electric vehicles
  • 4V to 45V input DC/DC controllers for auxiliary power

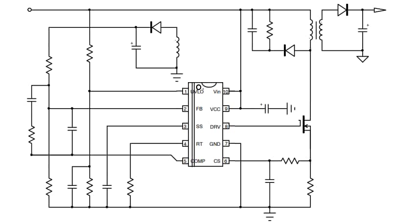
Low Dissipation Wide-Range Application Non−Isolated Converter

onsemi NCP12711 Current Mode PWM Controller

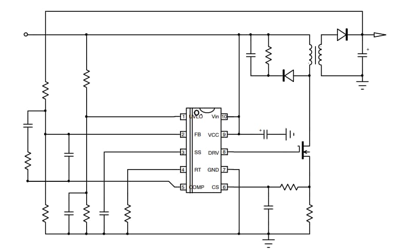
Primary-Side Regulated Wide-Range Application Isolated Converter

onsemi NCP12711 Current Mode PWM Controller

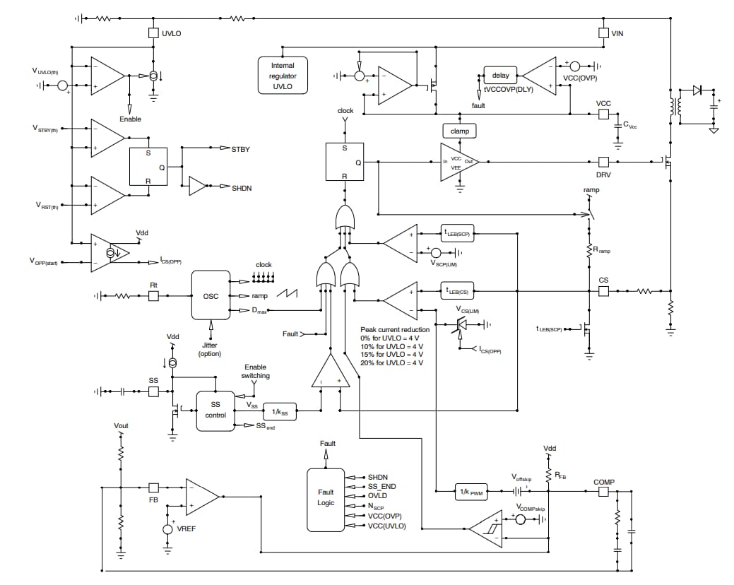
Block Diagram

Block Diagram - onsemi NCP12711 Current Mode PWM Controller
Published: 2023-01-30 | Updated: 2024-01-07