onsemi NCP402045 Integrated Driver & MOSFET

onsemi NCP402045 Integrated Driver/MOSFET integrates a MOSFET driver, high-side MOSFET, and low-side MOSFET into a single package. The component is optimized for high-current DC-DC buck power conversion applications. With fast switching capabilities, low conduction losses, and a high level of integration, this device helps optimize system efficiency while minimizing thermal management concerns. The onsemi NCP402045 integrated solution greatly reduces package parasitics and board space compared to a discrete component solution.

Features

  • Capable of average currents up to 45A
  • Capable of switching at frequencies up to 2MHz
  • Capable of peak currents (10ms) up to 75A
  • Compatible with 3.3V or 5V PWM input
  • Responds properly to 3-level PWM inputs
  • Option for zero cross detection with 3-level PWM
  • Internal bootstrap diode
  • Undervoltage lockout
  • Supports Intel® IMVP9.1/9.2 low-power features
  • Thermal warning output
  • Thermal shutdown
  • PQFN31 package
  • Lead-free and RoHS compliant

Applications

  • Notebooks, tablet PCs, and ultrabooks
  • Graphic cards
  • Desktops/all-in-one computers
  • V-Core and non-V-Core converters
  • High-current DC-DC point-of-load converters

Specifications

  • 4.5V to 5.5V supply voltage range
  • 4.5V to 20V conversion voltage range
  • 40A to 45A maximum continuous output current range
  • 75A maximum peak output current
  • 75mV to 600mV bootstrap diode forward voltage range
  • Operating temperature ranges
    • -40°C to +125°C ambient
    • -40°C to +150°C junction

Application Schematic

Application Circuit Diagram - onsemi NCP402045 Integrated Driver & MOSFET

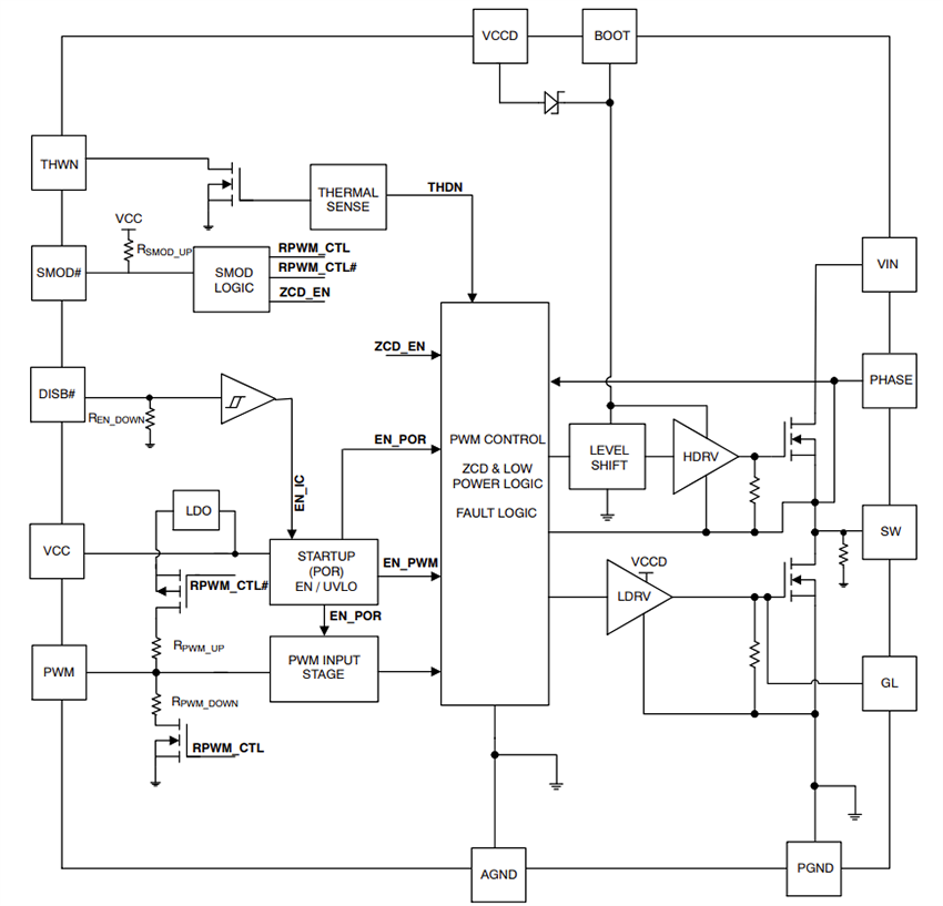
Block Diagram

Block Diagram - onsemi NCP402045 Integrated Driver & MOSFET
Published: 2025-02-25 | Updated: 2025-03-05