Power Integrations InnoSwitch3-TN CV/CC QR Flyback Switcher ICs

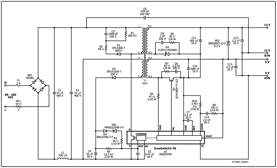
Power Integrations InnoSwitch3-TN CV/CC QR Flyback Switcher ICs are high-efficiency offline ICs with a 725V primary MOSFET, synchronous rectification, and integrated secondary side-control. The InnoSwitch3-TN ICs dramatically increase the efficiency of auxiliary power supplies used in appliances, consumer products, and industrial applications. Ideal for isolated and non-isolated designs, these advanced flyback controllers can achieve up to 90% full load efficiency, flat efficiency across the load range, and very low no-load consumption. The InnoSwitch3-TN components may be used as an accurate 5V single-output power supply, with two positive rails or with both positive and negative rails.

The 725V primary MOSFET and the primary/secondary flyback controllers are coupled using the proprietary FluxLink communications channel. Safety-rated FluxLink communication ensures reliable synchronous rectification and accurate output CV and CC. Comprehensive safety features include output over-current protection and over-temperature protection. The small MinSOP package and a low number of external components make the InnoSwitch3-TN ICs ideal for compact designs.

Features

  • Ideal for isolated and non-isolated applications
    • Flybacks with positive and negative output rails
    • Incorporates a multi-mode Quasi-Resonant (QR)/CCM flyback controller, 725V primary MOSFET, secondary voltage and current sensing, and an SR driver
    • Integrated FluxLink™ feedback
    • Compact package reduces PCB area
    • High efficiency across the load range
    • Accurate CV/CC independent of transformer design or external components
    • Easily meets 20% regulation limit on 5V output during zero-load to full-load transients
  • EcoSmart™, energy efficient
    • Less than 5mW no-load at 230VAC
    • Enables designs that easily meet global energy efficiency regulations
    • Achieves up to 90% full load efficiency
  • Advanced protection/safety
    • Integrated output OVP
    • Open-gate detection for SR FET
    • Hysteretic thermal shutdown
    • Overload power limited <15W (5V and <3A), using the accurate internal CC (constant-current) limit
  • Full safety and regulatory compliance
    • Reinforced insulation with an isolation voltage >4000VAC, 100% production Hipot testing
    • UL1577, TUV (EN62368-1), and CQC (GB4943.1) safety approved, VDE 0884-17 (EN60747-17) pending approval
    • Enables designs that have “class A” performance criteria for EN61000-4 suite of test standards, including EN61000-4-2, 4-3 (30V/m), 4-4, 4-5, 4-6, 4-8 (100A/m), and 4-9 (1000A/m)
  • Halogen-free and RoHS compliant

Applications

  • Appliances
  • Industrial systems
  • Consumer products

Specifications

  • Control functions
    • 1.1kHz jitter frequency
    • 18µs maximum on-time, 15µs typical
    • BPP
      • 170µA to 521µA supply current range
      • -4.4mA to -1.3mA pin charge current range
      • 4.65V to 5.15V pin voltage range
      • 0.4V typical pin voltage hysteresis
      • 5.05V to 5.74V shunt voltage range
      • 2.4V to 3.6V power-up reset threshold voltage range
  • Circuit protection
    • 510mA to 810mA standard current limit range
    • 10.0mA maximum BYPASS pin latching shutdown threshold current, 7.4mA typical
    • Auto-restart
      • 90ms typical on-time
      • 1.5s typical trigger skip time
      • 2.3s off-time
      • 0.3s short off-time
  • Synchronous rectifier at +25°C junction temperature
    • 4.4V SR pin drive voltage
    • -2.5mV typical SR pin threshold
    • Time
      • 55ns to 81ns rise time range
      • 95ns to 142ns fall time range
    • Output resistance
      • 8.9Ω typical pull-up
      • 12.3Ω typical pull-down
  • Output
    • 1.99Ω to 11.24Ω ON-state resistance range
    • 200µA maximum OFF-state drain leakage current
    • 725V minimum breakdown voltage
    • 50V drain supply voltage
    • +132°C to +150°C thermal shutdown range
    • +70°C typical thermal shutdown hysteresis
  • Secondary
    • 4.85V to 5.15V output voltage range
    • 50ms typical VOUT pin auto-restart timer
    • BPS pin
      • 260µA typical current at no-load
      • 4.12V to 4.7V voltage range
      • 4.04V maximum undervoltage threshold, 3.80V typical
      • 0.65V typical undervoltage hysteresis
    • 1.5A to 2.8A constant current regulation threshold
    • Time
      • 4.0µs (maximum) minimum off-time, 3.4µs typical
      • 11ms soft-start frequency ramp time
  • MinSOP-16A package

Videos

Power Supply Configuration

Power Integrations InnoSwitch3-TN CV/CC QR Flyback Switcher ICs

Application Example

Power Integrations InnoSwitch3-TN CV/CC QR Flyback Switcher ICs
Published: 2021-12-09 | Updated: 2023-05-24