Power Integrations SIT12xxI DC/DC Transformers

Power Integrations SIT12xxI DC/DC Transformers are ideal for SCALE-iDriver™ Gate Driver ICs and provide reinforced isolation up to 1200V. The innovative transformer “isolated wire-in-wire” structure provides excellent reliability and strong isolation combined with low coupling capacitance. The high isolation capability is achieved without the need for mold compound. The transformers are UL- and VDE-approved, simplifying safety certification and reducing time-to-market. Power Integrations SIT12xxI series is a DC/DC transformer that delivers a secondary-side voltage of 25V and is available with different winding ratios to accommodate a primary-side supply voltage of either 5V or 15V.

Features

  • Designed for use with all SCALE-iDriver ICs
  • Highly flexible, compact footprint
  • Dual channel DC/DC transformer optimized for forward converters
  • Reinforced isolation for 600V / 650V / 1200V IGBT and SiC MOSFET applications
  • Choice of primary-to-secondary winding ratios
  • -40°C to +105°C operating temperature range
  • Light weight ‒ only 9g
  • Less than 10Pf coupling capacitance
  • Meets EN 61558-2-16+A1:2013 safety standard
  • Meets IEC 60721-3-3 Class 3M8 and IEC 60721-3-5 Class 5m3
  • 100% production HIPOT tested
  • High shock and vibration robustness

Applications

  • General purpose drives
  • Variable frequency and servo drives
  • Static VAR compensators and active power filters
  • Photovoltaics
  • UPS
  • Welding inverters

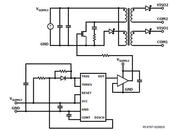
Typical Application

Power Integrations SIT12xxI DC/DC Transformers
Published: 2019-06-17 | Updated: 2023-11-09