Renesas Electronics ISL80102/ISL80103 Linear Regulators

Renesas Electronics ISL80102/ISL80103 Linear Regulators are 2A and 3A output current, low voltage, high-current, single-output LDOs. The ISL80102/ISL80103 operates from the input voltages of 2.2V to 6V and can provide the output voltages of 0.8V to 5.5V.

The Renesas Electronics ISL80102/ISL80103 Linear Regulators feature an external capacitor on the soft-start pin that provides adjustment for applications that demand inrush current less than the current limit. The ENABLE function allows the part to be placed into a low quiescent current shutdown mode. The Linear Regulators implement a submicron BiCMOS process to deliver best-in-class analog performance and overall value.

The ISL80102/ISL80103 CMOS Linear Regulators consume significantly lower quiescent current due to load over bipolar LDOs, making them efficient and allowing packages with smaller footprints. The ISL80102/ISL80103 is available in a 10 Ld DFN package.

Features

  • Stable with ceramic capacitors
  • 2A and 3A output current ratings
  • 2.2V to 6V input voltage range
  • ±1.8% VOUT accuracy assured over line, load, and TJ = -40°C to +125°C
  • Very low 120mV dropout voltage at 3A (ISL80103)
  • Very fast transient response
  • Excellent 62dB PSRR
  • 49µVRMS output noise
  • Power-good output
  • Adjustable inrush current limiting
  • Short-circuit and over-temperature protection
  • Available in a 10-lead DFN

Applications

  • Servers
  • Telecommunications and networking
  • Medical equipment
  • Instrumentation systems
  • Routers and switchers

Typical Application

Application Circuit Diagram - Renesas Electronics ISL80102/ISL80103 Linear Regulators

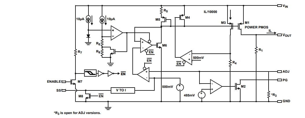
BLOCK DIAGRAM

Block Diagram - Renesas Electronics ISL80102/ISL80103 Linear Regulators
Published: 2020-09-18 | Updated: 2022-03-11