Renesas Electronics RAA211230 Synchronous Buck Regulator

Renesas Electronics RAA211230 Synchronous Buck Regulator is an integrated 24V, 3A switching regulator with current mode Constant On-Time (COT) control. This regulator features 400µA quiescent current, 0.765V reference voltage with 2% accuracy, and 0.8ms internal soft-start time. The RAA211230 switching regulator houses integrated high-side (85mΩ) and low-side (45mΩ) MOSFETs. This buck regulator offers comprehensive protections, including input Undervoltage Lockout (UVLO), Overcurrent Protection (OCP), Output Undervoltage Protection (OUVP), and Over-Temperature Protection (OTP). Typical applications include industrial power supplies, general purpose, embedded systems, and I/O supplies. 

Features

  • 4.5V to 24V input supply range
  • Up to 3A output current
  • Integrated high-side (85mΩ) and low-side (45mΩ) MOSFETs
  • 400μA quiescent current
  • Minimum on-time of 60ns and minimum off-time of 275ns
  • 0.765V reference voltage with 2% accuracy
  • PFM mode under light load condition 
  • Current mode Constant On-Time (COT) control with internal compensation
  • Internal 0.8ms soft start time
  • Protection:
    • Low-Side Overcurrent (LSOC) limit
    • Input Undervoltage Lockout (UVLO)
    • Over-Temperature Protection (OTP)
    • Output Undervoltage Protection (OUVP) with Hiccup mode
  • Accurate EN threshold 
  • 6 LD TSOT23 package

Applications

  • General purpose
  • Industrial power supplies
  • Embedded systems
  • I/O supplies

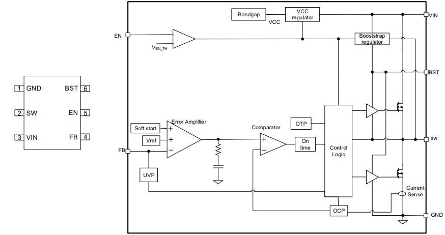
Functional Block Diagram

Block Diagram - Renesas Electronics RAA211230 Synchronous Buck Regulator

Typical Application Circuit Diagram

Application Circuit Diagram - Renesas Electronics RAA211230 Synchronous Buck Regulator
Published: 2023-12-13 | Updated: 2023-12-19